
(微信需要实名备注哦)

11月11日晚,首届中国(渠县)户外纺织服装AI设计大赛决赛暨颁奖典礼再四川渠县圆满落幕。当前,随着户外经济蓬勃兴起,“泛户外”消费场景持续扩容,纺织产业正迎来数字转型、商业升级与可持续发展的三重变革。
自大赛启幕以来,共收到了来自全国20余家顶尖设计机构和10余所高校团队的踊跃投稿。选手中既有深耕领域数年的独立设计师,也有高等院校的莘莘学子,还有来自应急救援行业的消防员跨界操刀。
本次作品要求在手稿设计阶段必须使用AI工具 。打破传统手绘的局限。经过层层选拔与严格评审,一批兼具前瞻创意、市场潜力与技术深度的优秀作品脱颖而出,会师决赛现场。


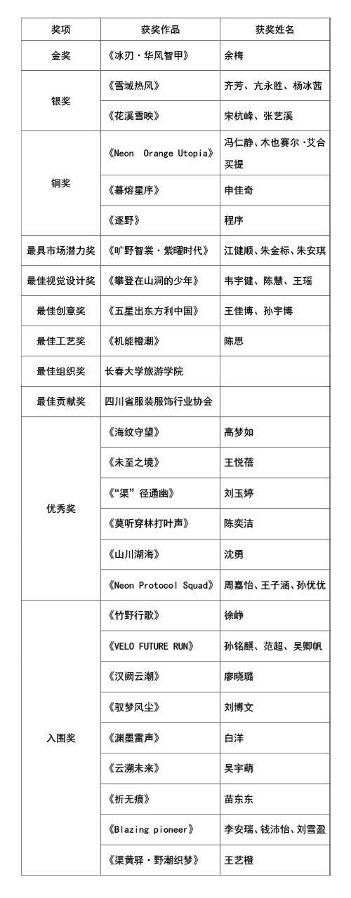
最终经过评委打分选手余梅的作品《冰刃·华风智甲》斩获金奖;选手齐芳、亢永胜、杨冰茜的作品《雪域热风》、选手宋杭峰、张艺溪的作品《花溪雪映》获得银奖;选手冯仁静、木也赛尔·艾合买提的作品《NeonOrange Utopia》,选手申佳奇的作品《暮熔星序》,选手程序的作品《逐野》捧得铜奖。具体获奖名单如下:
首届中国(渠县)户外纺织服装AI设计大赛
决赛评审获奖名单

金奖
《冰刃·华风智甲》
作者:余梅





银奖
《雪域热风》
作者:齐芳、亢永胜、杨冰茜






银奖
《花溪雪映》
作者:宋杭峰、张艺曦






铜奖
《Neon Orange Utopia(霓虹橙乌托邦)》
作者:冯仁静、木也赛尔·艾合买提






铜奖
《暮熔星序》
作者:申佳奇






铜奖
《逐野》
作者:程序






最佳市场潜力奖
《旷野智裳·紫耀时代》
作者:江健顺、朱金标、朱安琪






最佳视觉设计奖
《攀登在山涧的少年》
作者:韦宇健、陈慧、王瑶






最佳创意奖
《五星出东方利中国》
作者:王佳博、孙宇博






最佳工艺奖
《机能橙潮》
作者:陈思






其他优秀奖/入围奖效果图


《山川湖海》
作者:沈勇


《折无痕》
作者:苗冬冬


《云溯未来》
作者:吴宇萌


《未至之境》
作者:王悦蓓


《驮梦风尘》
作者:刘博文


《海纹守望》
作者:高梦如


《“渠”径通幽》
作者:刘玉婷


《Neon Protocol Squad》
作者:周嘉怡、王子涵、孙优优


《渠黄驿·野潮织梦》
作者:王艺橙


《竹野行歌》
作者:徐峥


《VELO FUTURE RUN》
作者:孙铭麒、范超、吴卿帆


《Blazing pioneer》
作者:李安瑞、钱沛怡、刘雪盈


《莫听穿林打叶声》
作者:陈奕洁


《汉阙云潮》
作者:廖晓璐


《渊默雷声》
作者:白洋
无LIBO时尚新媒体矩阵
▼▼▼▼▼▼
)

)
)
)
)
)
)
)
)
)
)
)

)
)