
多年来,面料生产商与服装加工企业始终致力于实现颜色的一致性——从面料生产到成衣加工,都需确保终端产品在色彩上保持统一。尤其对牛仔裤这类产品而言,洗水加工前对牛仔面料进行精准分批尤为关键,以避免出现色差等不可逆的质量问题。然而,随着服装设计在色彩运用上日趋多样,消费者对品质的要求不断提高,布卷分批的重要性愈发凸显。在实际加工过程中,颜色偏差往往难以避免:天然纤维如棉、羊毛因生长差异导致染色不均,合成纤维如涤纶、尼龙在染色后也可能出现色光变化。更复杂的是,牛仔面料多采用浆纱染色工艺,其最终显色效果往往需经洗水测试才能确定,这为颜色控制带来了额外挑战。

一、行业现状与核心痛点
当前,面料分批工序在绝大多数工厂中仍依赖于传统的人工操作模式。其标准流程为:从每卷待分批的面料上裁取一条布样,集中送至评色间,由操作人员将所有布样进行排列,并完全凭借视觉比对与经验完成颜色分组与评判。
这套沿用已久的人工分批模式,在实践中暴露出若干亟待解决的核心痛点:
1、评判稳定性差:人眼在连续工作时易产生视觉疲劳,导致判定标准波动,难以保证长时间作业的准确性与一致性。
2、主观性强,标准不统一:不同操作人员之间存在认知与经验差异,对颜色的主观评判尺度不一,致使分批结果因人而异,无法形成客观、统一的标准。
3、缺乏系统性分析:该方法仅能实现个体布样间的两两比对,难以对大批次面料的整体颜色分布进行系统性归纳与宏观把握。
4、历史数据无法有效复用:人工分批过程缺乏有效的数据记录与沉淀,宝贵的历史颜色分批信息无法被量化存储和借鉴,无法为后续新产面料的分批提供数据指导。
5、作业效率制约生产流程:间歇式的人工作业节奏,容易导致待检布卷在仓库中大量堆积,不仅占用仓储空间,更成为制约生产效率与物流周转的瓶颈。
此外,如何将测色数据有效地转化为科学的分批决策,同样是当前面临的挑战——简单的数据排序与机械分组,往往难以契合人类复杂的视觉感知逻辑与分批需求。因此,探索如何将客观数据与视觉评判逻辑深度融合,成为提升分批效能的关键。
展开全文二、传统555分色方法介绍
在颜色管理实践中,实现精准分批的关键,往往不在于测量仪器本身的精度,而在于如何解读数据以弥合仪器测量与人类视觉感知之间的差异。为此,纺织行业逐渐引入了“自动分批”与色光分类排序技术,其核心便是依据科学的颜色数据对布卷进行自动分类。
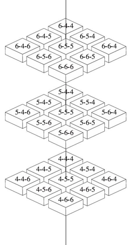
目前,一种广泛应用的数据分批方法是“555分色法”(如图所示)。该方法首先测量各布卷与标准色样之间的色差值,然后根据其偏离程度,为每个布卷赋予一个由三位数字组成的“555”编码。从原理上看,此方法是在三维颜色空间中,构建一个以标准色为中心点的参考立方体。该立方体在CIELAB (L*a*b*) 颜色空间中的三个维度分别对应:L*:明度、a*:红/绿值、b*:黄/蓝值
此系统亦可转换为LCH极坐标来理解,此时立方体的三维则对应:L*:明度、C*:彩度(饱和度)、h:色相角。通过这种方式,抽象的色差数据被量化为直观的等级代码,为后续的精准分批提供了清晰依据。

相较于长方体模型,椭球体模型能够更好地提升仪器测量数据与人类视觉感知之间的一致性。研究显示,人类对颜色差异的觉察遵循一定顺序:通常先感知色相差异,其次是彩度差异,最后才是明度差异。因此,椭球体被视为预测颜色可接受度的最优数学模型。基于极坐标所定义的明度、彩度与色相,ΔEcmc 色差公式能够更精确地描述颜色差异。
此外,一致的视觉接受性并不意味着颜色空间中的差异是均匀分布的。ΔEcmc 公式通过计算不同颜色区域中椭球体的尺寸和比例,来反映此类视觉差异。例如,在颜色较为明亮或鲜艳的区域,ΔEcmc 椭球体体积较大、椭圆度较高;而在颜色较为暗淡或不鲜明的区域,情况则相反。因此,当前建议将 ΔLcmc、ΔCcmc 与 ΔHcmc 作为 555 分色的三个坐标维度。
三、排序功能的重要性
为简化库存管理并省略层标步骤,纺织厂可借助软件将所有布样按序列排列,其本质是通过图所示方式为生产商提供布卷的裁剪加工指导。排序的核心目标在于尽可能减少分批组数(每组布卷按特定顺序加工),而非处理约10组基于与标准值偏离程度经过严格筛选的原料。

工厂排序时可选用CIELAB或CIELCH数据,但所有软件都致力于同一核心目标:寻找满足颜色要求的最小布卷分批方案。通过排序自动匹配不同尺码的订单布卷,库存管理得以优化。
这一功能正被众多服装加工商(如高档经典色衬衫供应商)广泛用于织物库存管控。面对每季重复购买同色款的消费者,完善的排序数据库能直接助力布卷的高效分批。
四、自动动态分批的需求
然而,排序法在服装由不同时期衣片缝合、使用多种材料或多款产品需配色协调时存在局限,难以适用。

针对多方采购的需求,自动动态分批(Adaptive Clustering)方法(图3、图4)可快速整合新数据。它能调整颜色模型尺度以明确标准,无视生产信息识别色差一致的布卷组,进行组内排序,并在新布卷入库时动态调整分组。

爱色丽(X-Rite)公司推出的Color iQC品控软件中的SLI-Taper分色软件,集成了从基础到高级的多种分批方式,依托DEcmc椭球颜色空间实现面料的动态分批,并可同步提供各批次间的排序功能。

在近期的一次性能对比中,发现555色光分类法会将交付客户的产品分成18个小组,而SLI-Taper分色软件的自动动态分批法仅形成7个较大的组。
两种方法筛选出的合格布卷数量相同,但客户更倾向于自动分批法——因其赋予生产计划更高的灵活性。自动分批分析所构建的数据库,可协助服装加工商适配不同尺码的产品生产,实现更高效的库存控制。

SLI-Taper分色软件的更多应用
对于使用多种材料缝制衣物的公司而言,自动分批正可用于管理来自多个供应商的库存清单。
使用SLI-Taper分色软件后,无需再进行层标操作。层标原用于确保服装的所有裁片(如衣袖、衣领、口袋)均源自同一布卷,以保证成衣颜色一致。该过程需在未加工布料上粘贴编号标签,标明来源后进行裁剪,工人随后依据编号将裁片缝合。
服装加工商发现,新软件包能够优化布卷序列。通过将颜色相近的布卷归为一组,可直接省去层标环节。对于采用此类先进数据分析技术的纺织厂与服装加工商而言,此举可实现显著的成本节约。
SLI-Taper分色软件还可用于装运分配,以最优序列将布卷运送至服装加工商。同时,该系统有助于优化库存管理,减少小批量布卷或孤卷数量,降低仓储运营成本。
对牛仔生产企业而言,SLI-Taper亦具有重要价值。企业可预先对黑色牛仔布进行深浅分批或蓝相分批,以指导后续洗水工艺:深色批次可延长洗水时间,浅色批次则缩短洗水时间,从而大幅提升最终产品的颜色一致性。

爱色丽作为全球色彩管理领域的知名品牌,其纺织行业色彩管理解决方案已服务于众多知名品牌,如H&M、沃尔玛、GAP等。其Color iQC软件中的SLI-Taper智能分色软件,通过动态分批与排序功能,助力品牌与制造商实现从面料到成衣的全链路精准色彩控制,显著提升品质并减少浪费,是驱动供应链智能化升级的核心工具。
)
)
)
)
)

)
)
)
)
)
)
)
)
)
)