
今天分享的是:2025具身智能报告:跨领域融合引领的新一轮智能革命
报告共计:17页
2025具身智能行业报告:跨领域融合引领新一轮智能革命
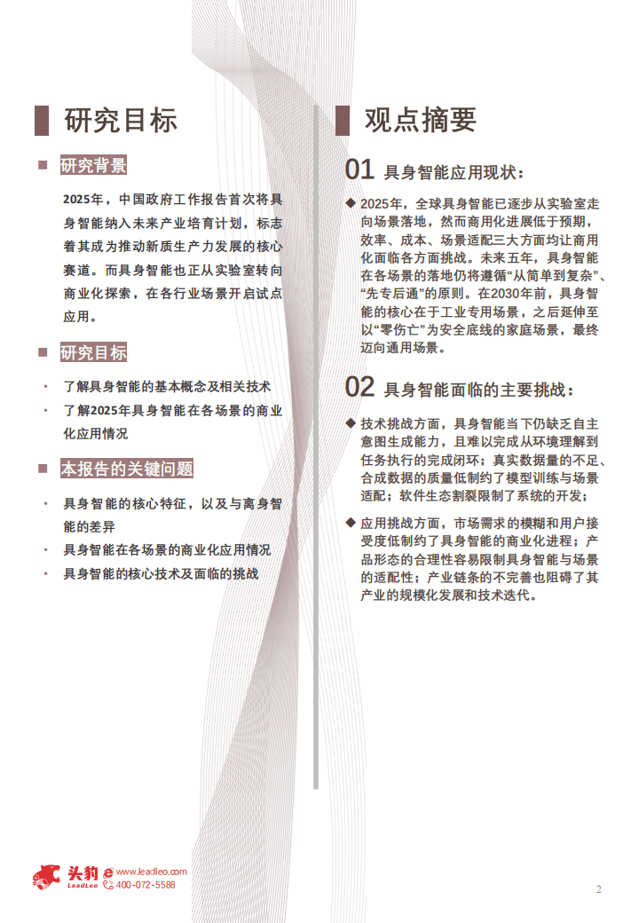
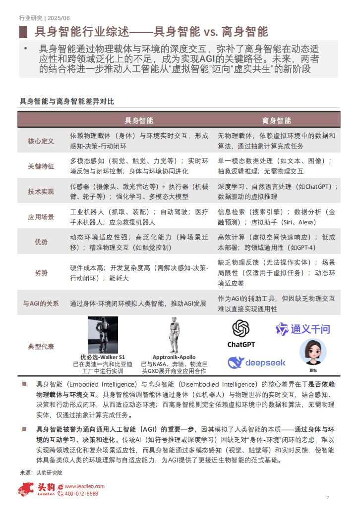
具身智能作为人工智能与机器人学交叉的前沿领域,正逐步从实验室走向商业化应用,成为推动新质生产力发展的关键赛道。根据最新行业研究报告,2025年,具身智能被首次纳入国家未来产业培育计划,标志着其正式成为科技竞争的新焦点。具身智能的核心在于通过物理实体与环境的实时交互,形成“感知-决策-行动-反馈”的闭环系统,其三大要素包括本体(硬件载体)、环境(交互场景)和智能(算法与决策能力)。与依赖虚拟数据处理的离身智能相比,具身智能更强调动态环境适应性和跨场景泛化能力,被视为实现通用人工智能的重要路径。
从发展历程来看,具身智能经历了从哲学思辨到技术突破的漫长演进。早期理论奠基包括身体在认知中的核心作用探讨,随后行为主义革命与人形机器人的研发推动了物理交互范式的形成。近年来,随着生成式人工智能的爆发,具身智能进入与大模型深度融合的新阶段。例如,2024年推出的Figure 01机器人已能通过自然语言指令完成精准操作,而中国在物流、工业等场景也实现了具身智能机器人的试点应用。技术体系方面,具身智能正从分模块化算法整合转向基于大模型的统一框架,其核心模块涵盖感知、决策、行动与反馈,涉及计算机视觉、多模态融合、运动控制等关键技术。
尽管技术不断进步,具身智能的商业化进程仍面临多重挑战。在技术层面,系统缺乏自主意图生成能力,难以完成从环境理解到任务执行的完整闭环。真实数据稀缺、合成数据质量低、软件生态割裂等问题也制约了模型的训练与场景适配。此外,硬件成本高、能源效率低、核心部件依赖进口等因素,限制了产品的规模化落地。在应用层面,市场需求尚不明确,用户接受度较低,产品形态与场景适配性之间存在矛盾。例如,工业场景需要高可靠性与低成本,而家庭场景则强调交互体验与隐私保护,导致产品开发难以标准化。产业链各环节协同不足,也从整体上拖慢了技术迭代与生态构建的步伐。
为促进具身智能产业发展,近年来国家与地方层面陆续出台多项支持政策。国家政策聚焦技术攻关、场景拓展与生态建设,明确将人形机器人等载体作为未来产业重点。地方层面则通过资金扶持、平台搭建与标准制定,推动具身智能在区域范围内的研发与应用。这些政策逐步形成覆盖技术研发、场景开放与产业协同的系统性支持体系,为行业创新提供了制度保障。
总体来看,2025年具身智能行业正处于从技术探索向场景落地转型的关键时期。未来其发展将遵循“从简单到复杂、先专后通”的路径,优先在工业领域实现突破,逐步延伸至家庭与服务场景,最终迈向通用化应用。尽管前路挑战重重,但随着跨领域技术的持续融合与产业生态的不断完善,具身智能有望引领新一轮智能革命,为经济社会数字化转型注入新动能。
以下为报告节选内容










报告共计: 17页
中小未来圈,你需要的资料,我这里都有!
)
)
)

)
)
)
)
)
)

)
)

)
)