
11月20日
广东省政府官网发布通报
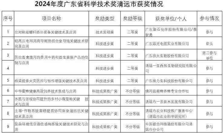
揭晓2024年度广东省科学技术奖荣誉榜单
其中
清远市9家单位和个人荣登榜单
8个项目获奖
获奖单位及项目数量皆创下历年新高

广东远光电缆实业有限公司牵头的“特高压电网用高导耐热铝合金导线关键技术研究及应用”项目荣获广东省科技进步奖二等奖。该项目直面行业核心难题,成功攻克技术难关,为特高压电网高效稳定运行筑牢技术屏障,给企业带来新增销售额超3亿元、新增利润超3800万元的显著效益,尽显清远企业在电力科技前沿的创新硬实力。
广东容大生物股份有限公司、清远一生自然生物研究院有限公司、广东埃力生科技股份有限公司作为参与单位,在生物科技与新材料赛道同样捷报频传。3家企业凭借各自在生物科技、新材料等领域的协同创新,助力相关项目斩获科技进步奖二等奖,为行业技术升级注入清远力量。

广东容大生物股份有限公司整洁明亮的实验室。通讯员供图
广东聚石化学股份有限公司蔡智勇参与的“非对称双螺杆挤出装备关键技术及应用”项目在技术发明奖领域斩获二等奖。该成果聚焦化学材料加工领域,通过技术革新有效提升了加工效率与质量,对推动行业技术进步具有积极意义。
佛冈县顺蜂养蜂专业合作社、清远市一景苗木发展有限公司、清远市农业科技推广服务中心(清远市农业科学研究所)、中国联合网络通信有限公司清远市分公司4家单位荣获科技成果推广奖。这些单位积极推动科技成果落地应用,在农业与信息通信领域成果深度贴合民生需求,在促进农业增效、农民增收和社会信息化水平提升等方面成效显著,为清远的乡村振兴和社会发展提供了坚实有力的科技支撑。
亮眼成绩的背后,是清远科技创新生态的持续迭代与深度优化。市科技局相关负责人表示,近年来该局主动挖掘创新成果,通过开展政策宣讲、提供一对一申报辅导等精准服务,为企业和科研人员铺路搭桥;同时搭建产学研深度融合平台、培育优质创新主体、营造开放包容的创新创业氛围,持续释放创新潜能。
2024年度广东省科学技术奖是广东省人民政府设立的省级科技奖励,包括突出贡献奖、自然科学奖、技术发明奖、科技进步奖、科技合作奖、青年科技创新奖、科技成果推广奖七大类。
清远发布编辑部
记者:叶慧勤 通讯员 龚思敏
编辑:王玥
校对:郭然天
二审:邓薇
三审:廖武智

)
)
)
)
)
)
)
)
)
)
)

)
)
)
)