

时 间
工作日周五下午

地 点
镇江市职工服务中心
(A座大厅心理咨询室)
预约电话
治愈心灵电影推荐
1、《美丽心灵》

《美丽心灵》是由梦工厂、环球影业、Imagine Entertainment出品,朗·霍华德执导、阿齐瓦·高斯曼编剧,罗素·克劳、艾德·哈里斯等主演的美国传记剧情片,于2001年12月13日在加州首映,于2002年1月4日在美国上映。该片改编自西尔维雅·娜萨儿撰写的关于20世纪数学家小约翰·福布斯·纳什的同名传记;讲述了患有精神分裂症的数学家约翰·福布斯·纳什在博弈论和微分几何学领域潜心研究,最终获得诺贝尔经济学奖的故事。这部电影有助于人们理解与尊重患有精神疾病的人。
2、《泰坦尼克号》

《泰坦尼克号》(Titanic)是由美国二十世纪福克斯电影公司、派拉蒙影业公司出品,詹姆斯·卡梅隆编剧并执导,莱昂纳多·迪卡普里奥、凯特·温斯莱特等主演,在美国和墨西哥制片的爱情灾难片。该片以1912年泰坦尼克号在其处女航时触礁冰山而沉没的事件为背景,讲述了处于不同阶层的两个人穷画家杰克和贵族女罗丝抛弃世俗的偏见坠入爱河,最终杰克把生存的机会让给了罗丝的感人故事。这部电影不仅展现了一场史诗级的大灾难,也让我们看到了当灾难来临时人性的善恶。
3、《7号房的礼物🎁》

《7号房的礼物🎁》是由李焕京执导,李焕京、刘英雅编剧,柳承龙、葛素媛、郑进永、『朴信惠』等主演的喜剧片,该片改编自韩国郑元燮杀人冤案事件,讲述了蒙受不白之冤入狱的李龙久和为了给父亲洗去冤屈而不懈努力的女儿之间的故事。影片主打父女亲情牌,叙事流畅,暗含着对当时社会特权阶层的讽刺和有力的控诉。弱势群体不是那么容易被污蔑和忽悠,影片充满了生离死别的父女亲情,煽情不为过,女儿成年以后为父亲的正名更令人唏嘘不已。
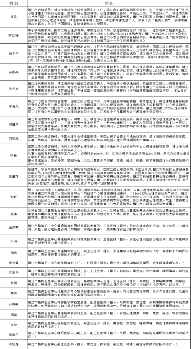
镇江市职工心理健康导师团名单

)
)
)
)
)
)
)
)
)
)
)
)
)
)
)
)