
多名民警电击殴打刑讯逼供致1男子死亡 涉案警员一审被判刑!两起“案中案”的侦查取得进展。石家庄市公安局刑警支队副支队长胡伟涉嫌妨害作证罪,由保定的安国市检察院提起公诉;曾控告暴继业等人“涉黑涉恶”的暴增强,被保定市检察院取保后移交石家庄市平山警方,随后以涉嫌诬告陷害等罪名提起公诉。

平山县检察院的起诉书显示,被告人暴增强与同村的暴记忠、暴继业家庭有矛盾。2022年初,他举报暴记忠、暴继业等人涉黑涉恶线索,警方成立专案组展开调查。暴增强为达到使对方受到刑事追究的目的,指使暴继业陶瓷厂的包工头孙某和多名工人作伪证,捏造讨薪被打等事实。平山县检察院认为应以诬告陷害罪追究其刑事责任,他还被指控非法拘禁、敲诈勒索等罪名。

暴钦瑞等人被刑讯逼供一案由保定市检察机关管辖后进入审查起诉阶段。2024年11月,石家庄市公安局裕华分局的3名民警耿春远、任力鹏、王连达被保定市望都县检察院提起公诉;2025年5月,石家庄新乐市公安局的张旭光、邢子超、王子谦等8人被保定市莲池区检察院提起公诉。在此期间,暴继业等人拒绝相关赔偿,也不愿出具刑事谅解书,并向相关部门反映有涉案人员“漏罪”等问题。

2025年5月,暴继业等此前被“指居”的8人被石家庄警方以涉嫌寻衅滋事拘留。事实上,此次被警方调查的不止这8人,案件后来被移送邢台市宁晋县司法机关管辖。截至10月底,涉案多人已取保候审,暴继业、暴记忠、暴卓瑞等5人被批准逮捕,涉嫌的罪名包括寻衅滋事、非法占用农地、非法采矿、故意伤害等。
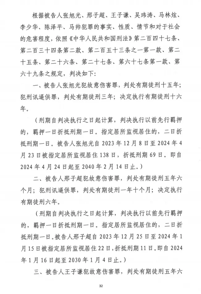
目前,“暴家案”仍在侦查阶段,而刑讯逼供案则一审落槌。经过公开开庭审理,2025年9月28日,保定市莲池区法院、望都县法院分别对新乐涉案民警、裕华涉案民警作出有罪判决。一审判决书显示,在被“指居”期间,暴氏9人不同程度受到刑讯逼供,其中暴钦瑞死亡,暴纪涛肋骨骨折构成轻伤。对暴钦瑞实施刑讯逼供的张旭光、邢子超等5人被认定犯故意伤害罪,对其他被害人刑讯逼供的,则构成刑讯逼供罪。新乐市公安局的8名涉案警员中,张旭光等4人被认定构成故意伤害罪、刑讯逼供罪,其中张旭光被判刑十六年,邢子超、王子谦、吴玮涛均被判刑六年;马林炫被以故意伤害罪判刑五年;李少华、陈泽平犯刑讯逼供罪,分别被判刑二年、一年九个月;马帅犯刑讯逼供罪、侵犯公民个人信息罪,被决定执行有期徒刑二年,并处罚金十万元。石家庄市公安局裕华分局的3名涉案民警,均被认定构成刑讯逼供罪。其中,耿春远被判刑三年,任力鹏、王连达分别被判刑二年十个月、二年。参与诉讼的相关律师表示,因刑讯逼供被一审判刑的11名被告人中,除马帅外的10人已提出上诉。
暴钦瑞死亡距今已经三年,其后事还未办理。暴琳琳将自己的微信号昵称变成了“念钦”,她一直称呼丈夫为“钦钦”。丈夫出事后,长期沉浸在悲痛中的她患上了重度抑郁症,还饱受头痛折磨,脑海里常浮现丈夫的身影——身材魁梧,面带笑容。在暴琳琳的记忆中,转业后到县住建局上班的丈夫工作负责,为人仗义,对家人也体贴。下班后,暴钦瑞有时会去市场上买菜,回家后系上围裙下厨房炒菜,暴琳琳最喜欢他做的“大盘鸡”。空闲时,暴钦瑞会陪儿子下五子棋,或者带女儿去逛公园。有一段时间,读小学二年级的女儿常问“爸爸去哪了”,暴琳琳总是以“爸爸工作忙”来敷衍孩子。作业本上有一道关于“新年愿望”的题目,女儿用铅笔写下一行字:“去看爸爸。爸爸工作很忙。”暴琳琳告诉媒体,至今不敢告诉年幼的儿子女儿丈夫已经死亡的事实,“我开不了口,能瞒多久就多久。”她提到自己的父亲在她14岁那一年去世,那种失去父亲的痛苦刻骨铭心,“我不忍心让我的孩子也受这种痛”。
)
)

)
)
)
)
)
)
)


)
)
)
)