
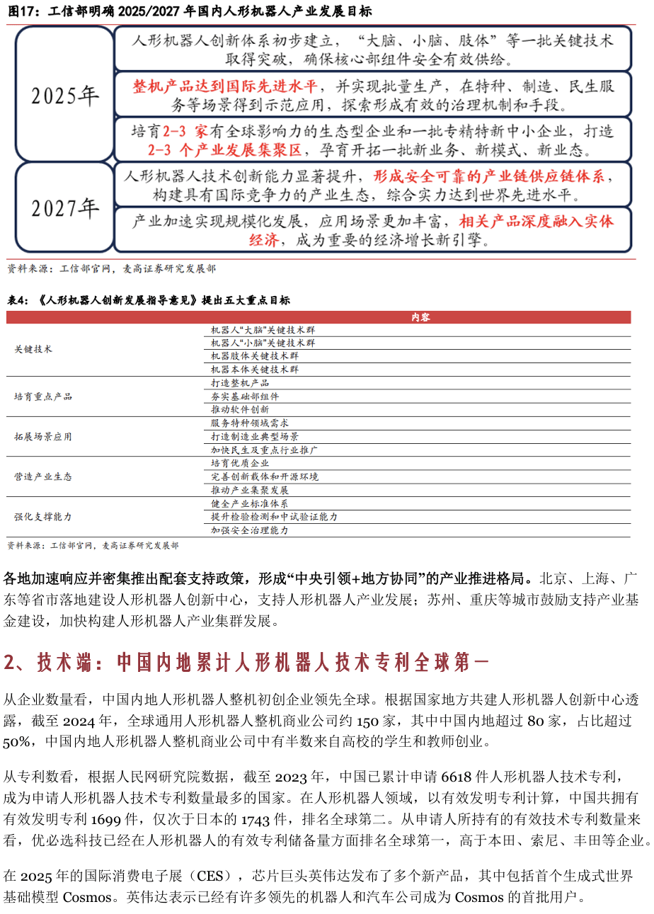
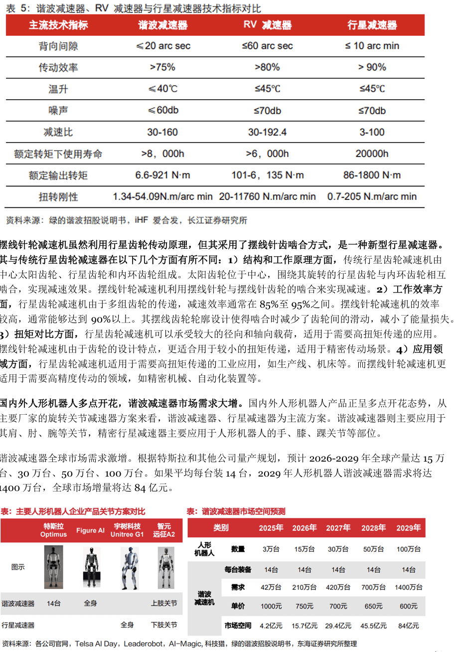
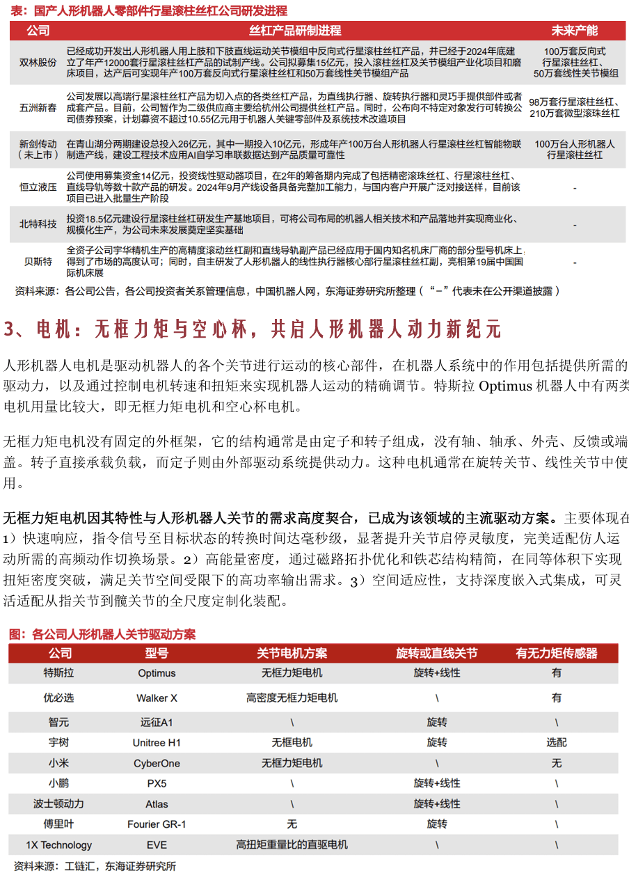
在全球科技革命与产业变革浪潮中,人形机器人正从科幻走向现实,成为继智能手机、新能源汽车后重 塑全球产业格局与推动生产力跃迁的关键赛道。它融合人工智能、机械工程等多领域尖端技术,既肩负 替代人类完成高危、重复、高强度劳动的使命,也是破解全球人口老龄化下劳动力短缺、推动制造业 “柔性智能”升级、重构家庭与公共服务场景的重要突破口。当前,该行业进入“0到1”向“1到100” 规模化迈进的关键期:政策端中国有顶层设计与地方协同推进;技术端大模型赋予其“通用智能”,关 键技术迭代且国产专利、整机企业数量居全球前列;需求端多场景对高效劳动力需求迫切;资本端 2024年国内机器人行业投融资超200亿元,部分城市形成产业集群。不过,行业仍需突破核心零部件 国产替代未完成、量产成本高、复杂场景泛化能力不足等挑战。




































)
)
)
)
)
)
)
)
)
)
)
)
)
)
 MOSFET技术的范式转变(电力电子变换器有哪几种类型))
)