

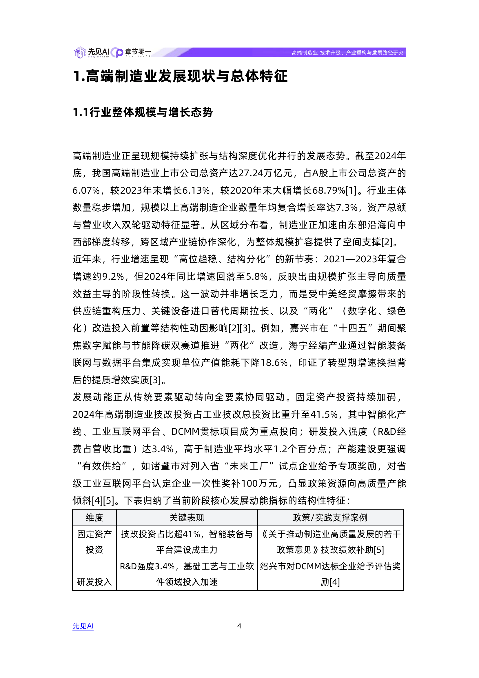
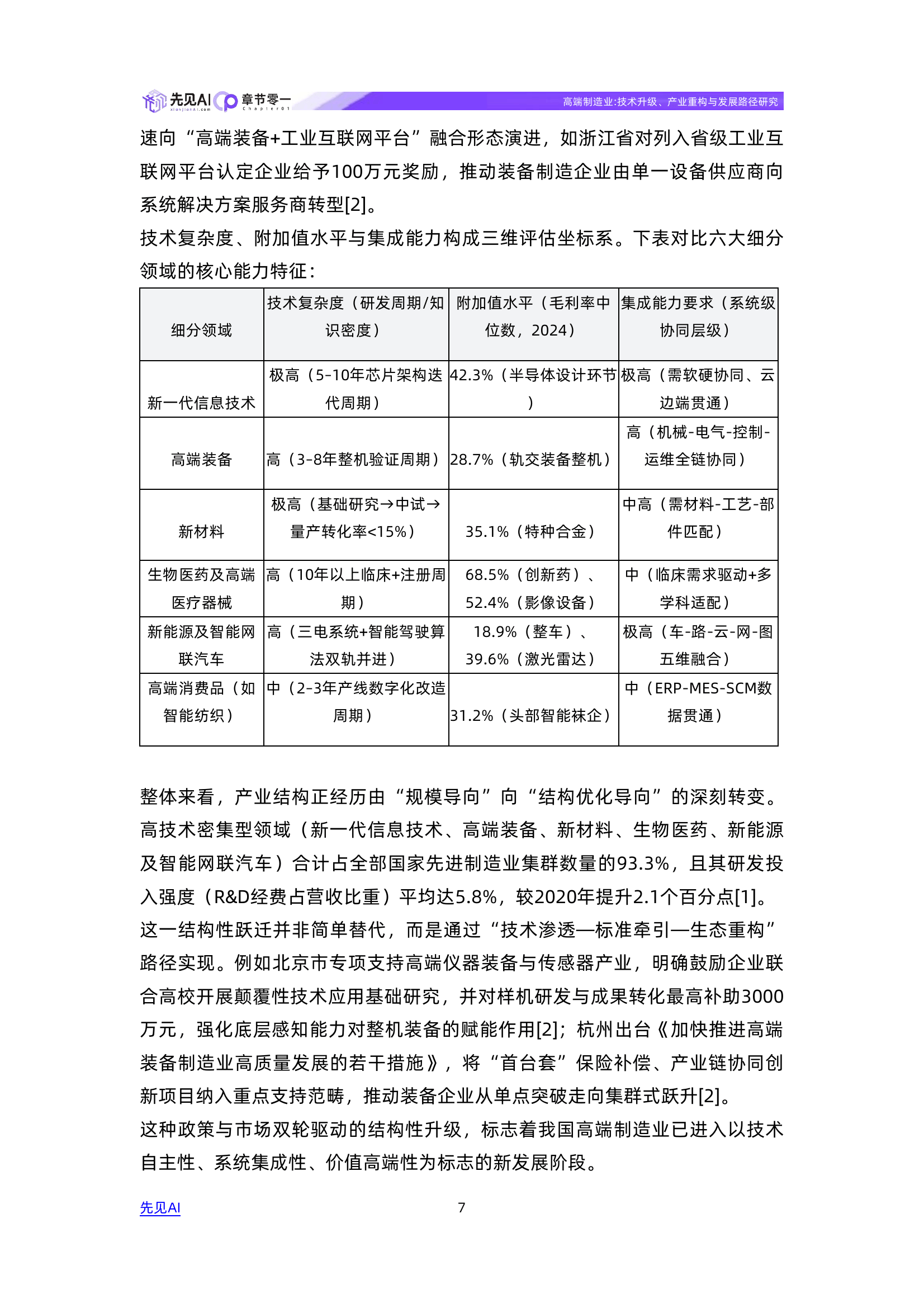
高端制造业正处于技术加速迭代与产业深度调整的关键阶段。从整体规模看,行业持续扩张,增速保持稳定,但不同细分领域发展不均衡,呈现出明显的结构性差异。行业仍处于由传统制造向智能制造转型的中期阶段,技术进步成为推动产业升级的核心动力。
核心技术体系逐步完善,涵盖精密加工、智能控制、新材料应用等多个方面。关键技术呈现智能化、集成化、绿色化的发展趋势,尤其在人工智能、工业互联网、数字化管理等领域取得显著进展。技术升级不仅提升了产品性能,也对生产成本和效率产生深远影响,推动制造模式向高效、灵活、定制化方向演进。
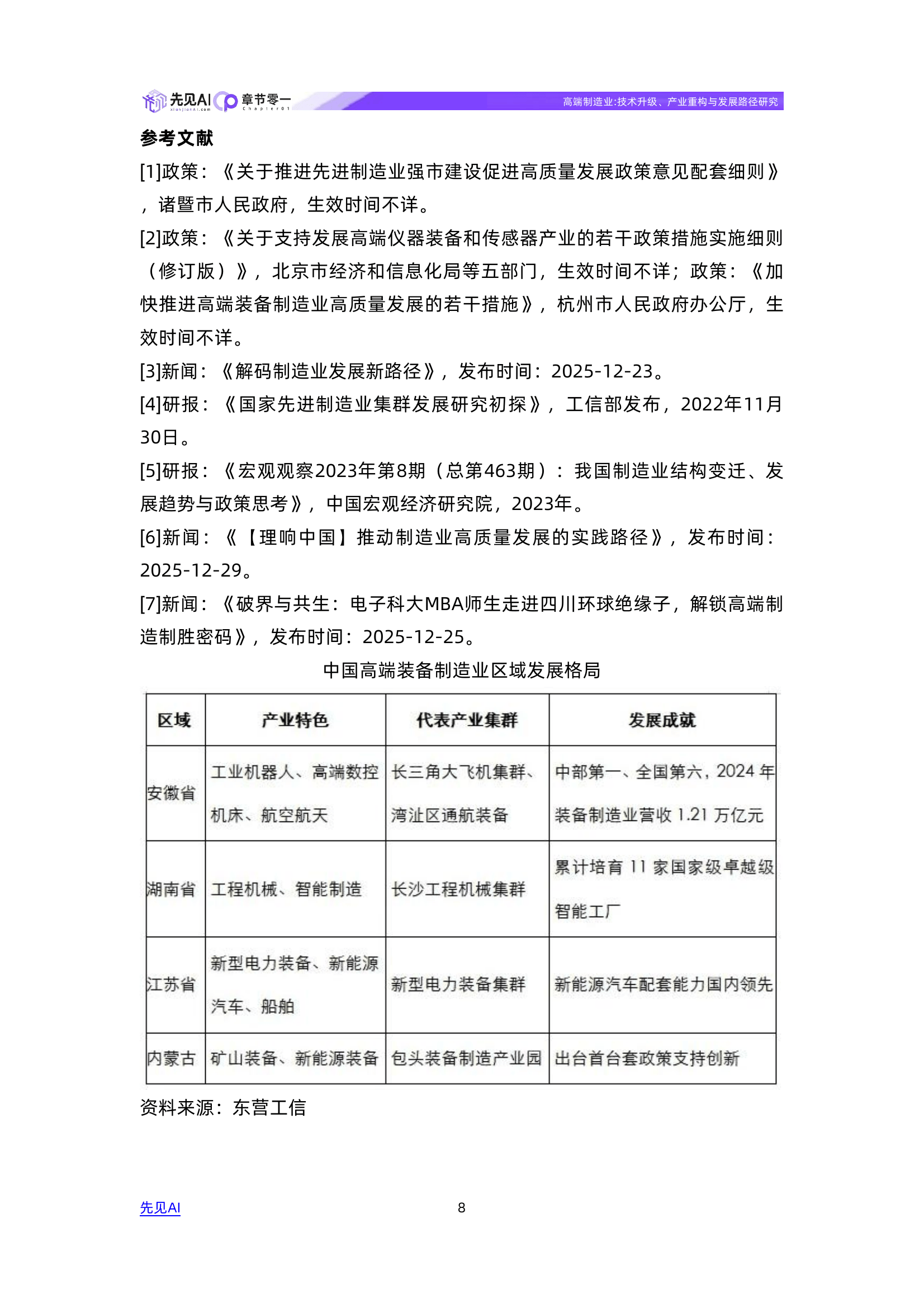
产业层面,产业链结构正在发生深刻变化,上下游协同更加紧密,分工模式由单一环节向全链条协作转变。区域布局上,产业集群效应增强,部分区域已形成具有全球竞争力的制造中心。国产替代进程加快,自主可控能力逐步提升,但关键核心部件和技术仍面临外部依赖问题。
发展路径上,企业主要通过技术驱动、产业协同、场景应用和国际化拓展等多条路径推进转型升级。不同类型企业在发展策略上存在差异,有的侧重技术研发,有的注重市场拓展,还有的聚焦于生态构建。典型实践表明,成功企业普遍具备较强的创新能力、资源整合能力和市场响应速度。
高端制造业将面临技术突破、市场需求变化、人才短缺等多重挑战。技术演进速度加快,对企业的研发投入和适应能力提出更高要求。行业竞争加剧,企业需在成本控制、质量提升、服务优化等方面持续发力。政策支持、资本投入和组织能力的提升将成为行业发展的重要支撑。
高端制造业正朝着高质量、高附加值方向迈进,企业需结合自身优势,明确发展方向,强化核心技术积累,提升综合竞争力,以应对日益复杂的市场环境。














)
)
)
)
)

)
)

)
)
)
)
)
)
