
今天分享的是:2025太空算力行业报告:苍穹之上的下一代计算范式
报告共计:15页
在科技浪潮的持续奔涌中,算力已成为驱动数字时代前行的核心引擎。然而,随着人工智能迈入“大模型+应用落地”的双爆发期,地面数据中心正日益触及能源、散热与空间的物理极限。一份来自行业的研究报告将目光投向苍穹,揭示了“太空算力”——这一构建于地球轨道之上的下一代计算范式,正从科幻构想快步走向商业现实,有望重塑全球算力竞争的格局。
所谓太空算力,并非简单地将地面服务器搬上太空,而是一种体系化的轨道级分布式智能架构。它将计算硬件部署在近地轨道等太空环境,构建起“太空数据中心”,使卫星从传统的数据采集与回传中继,升级为能在数据源头直接处理、分析甚至自主决策的“智能体”。这一转变,将传统的“天感地算”模式革新为“天数天算”,实现了从“感知平台”到“在轨大脑”的根本性跨越。
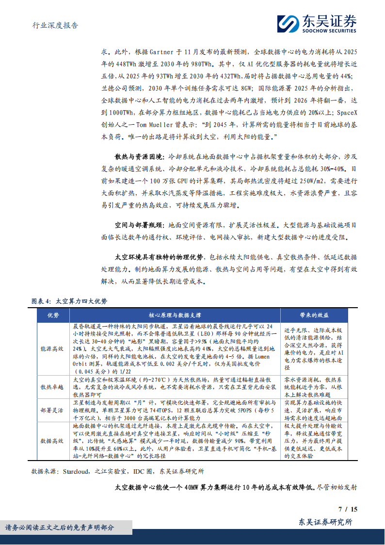
驱动这场变革的根本动力,在于突破地面算力日益严峻的资源枷锁。报告指出,人工智能的迅猛发展正带来电力需求的爆炸式增长,地面数据中心在电力供给、冷却散热及土地资源等方面已面临刚性约束。而太空环境恰好提供了近乎完美的解决方案:近乎无限的太阳能、接近绝对零度的天然散热场,以及模块化快速部署的灵活性。初步测算显示,一个40兆瓦的算力集群在太空运行十年的总成本,可能远低于地面,其长期经济性随着可重复使用火箭技术的成熟将愈发凸显。
目前,全球主要科技力量已在这一新兴赛道展开布局,形成了各具特色的发展路径。报告显示,国内相关发展注重体系化建设与自主可控,以国家级实验室和航天企业为核心,已推出了“三体计算星座”等具备世界级技术水平的天基计算系统,并规划了从技术验证到千兆瓦级大规模部署的清晰路线图。与此同时,大洋彼岸则由科技巨头与初创公司引领,依托其在芯片与商业航天领域的深厚积累,积极探索多元商业模式。其中,有企业已成功将搭载高性能AI芯片的卫星送入轨道,完成了大语言模型在轨训练的里程碑式实验,标志着太空AI计算迈入实质性阶段。
当然,通向“轨道数据中心”的道路仍布满挑战。报告也坦诚指出,高可靠的抗辐射芯片、超高速的星间激光通信、巨型能源散热系统以及在轨组装维护等关键技术,仍是制约其规模化与商业化运营的核心瓶颈。整个产业链条长且复杂,价值目前高度集中于上游的卫星平台、特种芯片、能源与热管理等硬件环节。中游正加速推进星座组网与天地协同调度,下游则面向遥感分析、全球通信、科学计算乃至太空原生AI服务等广阔场景,持续探索价值落地的可能。
从宏观视角看,太空算力的崛起不仅仅是技术路径的革新,更可能成为影响未来大国科技竞争态势的关键变量。它代表了人类计算活动疆域的一次重要拓展,试图将制约发展的能源与物理空间瓶颈,转化为太空独有的无限优势。尽管前方仍有重重工程技术难关有待攻克,但其展现出的革命性潜力已清晰可见。这片“星辰算海”,正静待着勇敢的探索者将其从蓝图变为服务全球的下一代数字基础设施。
以下为报告节选内容










报告共计: 15页
中小未来圈,你需要的资料,我这里都有!
)
)

)
)
)
)
)
)
)
)
)
)

)
)