
今天分享的是:2026硅基负极专题报告:CVD技术突破,硅碳负极渐成主流
报告共计:17页
硅碳负极迎产业化拐点 CVD技术突破或成动力电池新引擎
在新能源汽车追求更长续航、更快补能的今天,动力电池的能量密度与充电速度已成为关键赛点。传统石墨负极材料已逼近性能“天花板”,行业亟需下一代负极材料的破局。近期,一份行业专题报告指出,凭借超高理论容量和优异快充潜力的硅基负极,正依托化学气相沉积(CVD)等核心技术的突破,加速迈向产业化拐点,有望成为驱动电池性能跃升的新主流。
硅基负极:突破能量密度瓶颈的希望所在
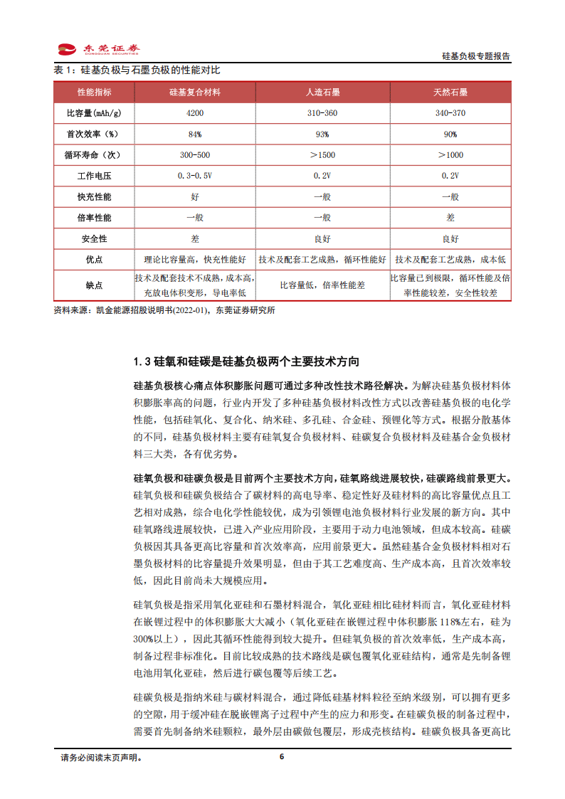
当前,锂电池负极材料领域仍是人造石墨等碳基材料的天下,但其理论比容量已接近极限,制约了电池能量密度的进一步提升。硅基负极材料以其高达4200mAh/g的理论比容量(约为石墨的10倍以上)和良好的快充适应性脱颖而出,被视为打破桎梏的关键方向。尽管存在体积膨胀率高、导电性差等固有挑战,但通过纳米化、复合化等改性技术,尤其是硅氧与硅碳两大技术路径的并行发展,其应用前景正逐渐明朗。
CVD技术突破,驱动硅碳路线成为主流
报告着重分析了硅基负极产业化的最新驱动力——CVD技术的成熟。长期以来,硅碳负极虽比容量和首次效率更高,但体积膨胀问题限制了其循环寿命。CVD工艺通过在多孔碳骨架内原位沉积纳米硅颗粒,并辅以碳层包覆,有效缓冲了硅的体积膨胀,大幅提升了材料的稳定性与综合性能。其产品在克容量、循环次数等关键指标上表现优异,且工艺流程相对简化,降本路径清晰,正推动硅碳负极从实验室走向规模化量产,有望超越目前占据主导的硅氧路线,成为未来主流。
新型电池技术浪潮,催生广阔应用需求
硅基负极的产业化进程,恰逢动力电池技术多元化发展的浪潮,形成了强有力的需求拉动。
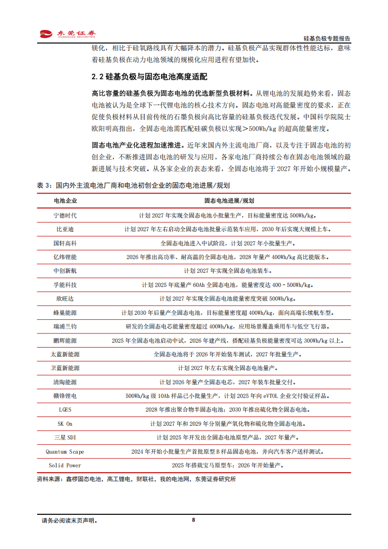
适配固态电池迭代: 全固态电池被视为下一代电池技术方向,其对超高能量密度的追求,与硅基负极的高容量特性高度契合,多家主流电池企业已将硅基负极纳入其固态电池发展规划。
匹配大圆柱电池风潮: 以特斯拉4680电池为代表的大圆柱电池,因其结构对负极膨胀容忍度更高,普遍采用“高镍正极+硅基负极”的高能量密度方案,其规模化量产将直接带动硅基负极需求。
赋能高压快充普及: 电动汽车快充需求激增,而负极材料是决定充电速率的关键之一。硅基负极的高倍率性能使其成为快充电池的理想选择。随着800V高压快充平台向更低价位车型普及,相关需求有望快速放量。
产业链迎新机遇,核心环节受关注
随着CVD硅碳路线产业化加速,其上游产业链也迎来新机遇。报告指出,多孔碳骨架和高纯度硅烷气作为核心原材料,其性能与成本直接关系到终端的量产能力与市场竞争力。同时,为应对硅材料膨胀,聚丙烯酸(PAA)粘结剂和碳纳米管导电剂等关键辅助材料的重要性凸显。此外,用于规模化生产的CVD流化床设备的国产化突破,也是实现降本和技术自主的关键一环。
展开全文结语
综合来看,在多重技术趋势与市场需求交汇下,硅基负极,特别是CVD硅碳技术路径,正迎来从技术突破到规模化应用的关键窗口期。其发展不仅关乎动力电池能量密度与充电速度的下一轮竞赛,也将带动从核心材料到关键设备的一系列产业链变革,为新能源汽车产业的持续升级注入新的技术动能。未来,相关技术的成熟度与降本进程,将是决定其市场渗透速度的核心观察点。
以下为报告节选内容










报告共计: 17页
中小未来圈,你需要的资料,我这里都有!
)
)
)

)
)
)
)
)
)
)
)


)
)