
今天分享的是:AI Infra行业深度:行业概述、市场现状及空间、产业链及相关公司深度梳理
报告共计:48页
AI基础设施争夺战打响:万亿市场背后的硬件革新与软件革命
全球科技竞争的焦点正悄然转向AI底层支撑力量。随着大模型浪潮席卷千行百业,被誉为“AI时代脊梁”的AI基础设施(AI Infra)行业已站上爆发前夜,成为国际巨头与本土科技力量竞相布局的战略高地。这不仅是一场关于算力的军备竞赛,更是一场决定未来智能化生态主导权的关键博弈。
行业内核:从“工具箱”到“核心土壤”
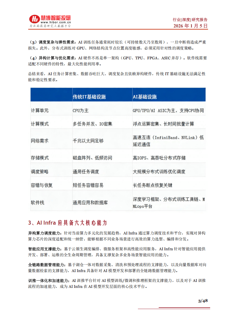
AI基础设施远非传统IT系统的简单升级。它是一套专门为AI工作负载设计、构建与优化的底层硬件与软件系统集合,涵盖了从算力芯片、高速网络、分布式存储,到训练框架、调度平台、运维管理的全栈技术。与传统IT架构追求多任务并发和IO处理不同,AI任务具有计算极度密集、数据吞吐海量、调度高度复杂以及依赖异构硬件的鲜明特点。这要求基础设施必须具备六大核心能力:高效调度多元算力、智能应用全生命周期支撑、全链路数据管理、训练推理一体化加速、全方位安全体系构建以及场景化服务能力,方能成为孕育AI应用落地的“肥沃土壤”。
市场转向:从“训练狂欢”到“推理驱动”
行业的发展重心正在发生历史性迁移。过去两年,产业狂热集中于“训练侧”,疯狂堆砌参数与数据。而今,随着主流大模型能力跨越“可用性门槛”,产业焦点已明确转向“推理侧”。谷歌、字节跳动等巨头月处理Tokens量的成倍增长,清晰揭示了商业场景落地带来的推理需求井喷。AI正从生成式向代理式与物理式演进,预计到2028年,全球AI数据中心基建支出将迈向1万亿美元大关。为应对这一趋势,国内外云厂商均已拉开资本开支竞赛的序幕,未来三年投入规划均达数千亿乃至数千亿美元级别,为行业增长注入强劲动力。
硬件跃迁:芯片、PCB与材料的全面革新
AI算力的极致追求,正驱动硬件体系发生深刻变革。在芯片层面,计算效率与互联带宽成为升级核心方向,英伟达、AMD等巨头产品路线图显示算力将持续跨越式提升,同时谷歌TPU等自研ASIC也在争夺市场。更为关键的是,这场算力革命正向产业链上游传导,对核心部件印制电路板(PCB)提出了前所未有的高要求。
AI服务器的PCB正朝着更多层数(20-30层乃至更高)、更小线宽线距(达40μm以下)、更先进的制造工艺(如HDI、mSAP)升级。这不仅提升了单板性能,更催生了如CoWoP(芯片-晶圆-电路板)等前沿封装技术探索。而支撑高性能PCB的底层材料——覆铜板、铜箔、玻纤布、树脂等,也同步迈向高端化。低介电常数、低损耗的材料成为刚需,石英纤维布等过去小众的高性能材料,因能显著降低信号损耗,有望在下一代AI服务器与高速交换机中成为核心解决方案。中国大陆作为全球PCB供应链的重镇,有望在这一轮材料升级浪潮中深度受益。
软件崛起:调度优化与数据管理价值凸显
当硬件堆砌达到一定规模,软件的“增效”价值便日益凸显。AI基础设施软件主要分为算力管理层、模型管理层和应用管理层。当前,随着推理需求爆发与模型应用深度集成,软件层的重要性急剧提升。
展开全文算力调度软件成为降本增效的关键。在模型厂商激烈竞争、定价承压的背景下,通过精细化的调度提升单卡吞吐率,直接关系到服务毛利率。华为开源的Flex-AI、阿里的Aegaeon等系统,通过异构算力统一管理、芯片级算力切分乃至Token级动态调度,能够大幅提升资源利用率,堪称“模型调度神器”。
同时,AI应用的普及正重塑数据基础设施。RAG(检索增强生成)技术的风靡,使得向量数据库从备选成为刚需,用于存储和快速检索非结构化数据转化的向量。另一方面,AI应用对实时数据的需求,让擅长处理高频、小批量事务的OLTP数据库与NoSQL数据库重新焕发活力。此外,英伟达推出的SCADA等技术方案,让GPU开始直接接管存储IO,这种“GPU直连存储”的新架构,正在倒逼数据库与存储技术进行适配性升级,以减少数据搬移延迟,满足AI推理的实时性要求。
生态竞合:多元厂商构筑中国力量
面对万亿赛道,不同类型的厂商正基于自身禀赋构建竞争壁垒。以阿里云、腾讯云、百度智能云为代表的头部云厂商,凭借全栈服务能力、庞大生态和丰富实践,打造自主可控的AI基础设施底座。华为等硬件系统厂商则在算力层提供核心支撑。商汤、科大讯飞等AI原生厂商,凭借深厚的算法积淀和垂直场景经验,提供端到端解决方案。运营商则依托广泛的网络与政企渠道,提供安全合规的“AI+DICT”服务。
值得注意的是,一批具有中国特色的厂商正在涌现。例如,星环科技从大数据基础设施延伸至AI基础设施;深信服凭借在超融合市场的优势,切入私有化AI部署;达梦数据等则在数据库层面发力,推出多模数据库支持AI应用。它们共同构成了支撑中国AI产业发展的多元化基础设施力量。
结语
总而言之,AI基础设施行业已进入一个稳定与革新并行的黄金应用期。它不再仅仅是昂贵的硬件堆砌,而是一场贯穿硬件革新、软件革命与生态协同的系统性工程。从芯片的纳米竞赛到PCB的毫米革新,从算力调度优化到数据基础设施重构,每一环的突破都将深刻影响AI落地的成本、效率与广度。在这场决定未来的“基石”之战中,全球科技格局或将因此重塑。
以下为报告节选内容










报告共计: 48页
中小未来圈,你需要的资料,我这里都有!

)
)
)
)
)
)
)
)
)
)
)
)
)
)
)