
2026年春晚落幕,喧嚣褪去之后,留下的信号值得细品。如果你完整看下来,会感受到一种久违的基调——整个晚会的节奏、节目的构成,都透着一股经济周期向上的气息:新事物扎堆亮相,创新的密度明显提升,那种“万物复苏”的劲头很足。
把今年春晚的节目单拆开来看,其实藏着未来十年的发展主线。机器人集群表演、AI技术的密集植入、卡牌经济的赞助,都不是偶然的编排,而是产业方向的提前预告。这些领域,接下来会进入真正的发力期。
今天我们就从春晚出发,拆解五大值得关注的核心产业链。
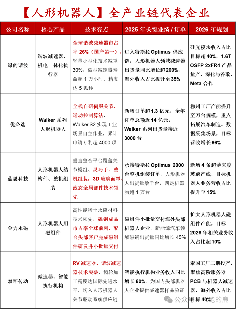
01 人形机器人产业链
春晚表现:
四大人形机器人企业“组团”竞技:宇树科技H2机器人舞剑展示高自由度关节控制(23-43个关节电机),松延动力N系列机器人完成后空翻、侧手翻等动作,魔法原子“机器熊猫”实现群体协同舞蹈,银河通用Galbot G1在零售场景中完成商品管理:


详细可见:一天吃透一条产业链:人形机器人(核心标的拆解)
产业链核心逻辑:
人形机器人正加速从概念验证迈向工业应用。2026年的主题是“商业化”——完成量产、搭建产线、实现实打实的“交付”是企业良性发展的核心。技术层面,灵巧手的技术突破(自由度提升、寿命提升、降本)和基座模型的技术收敛是关键挑战。产业链上游核心零部件(谐波减速器、丝杠、灵巧手)和轻量化材料(peek、镁铝合金)是投资重点。
关键行业发展数据:
2025年全球人形机器人出货量约1.86万台,宇树科技与智元机器人各出货约5000台,合计占全球总量半数以上
瑞银预计2026年全球人形机器人需求量约3万台
产能规划:特斯拉目标年产100万台Optimus产线(2026年底投产);优必选计划2026年实现1万台产能;波士顿动力预计2028年建成3万台年产能
灵巧手突破:具备19个主动自由度的灵巧手BOM成本已低于1000元,国产灵巧手单指使用寿命已超100万次,价格仅为国外竞品的几分之一
核心参与企业:

02 具身智能产业链
春晚表现:
2026年春晚被称为“机器人浓度最高的一届”。具身智能展示了五大核心技能:陪伴互动(与蔡明搭档撒娇耍宝)、武术绝活(醉拳、双节棍、单腿后空翻)、生活助手(盘核桃、成语接龙、做售货员)、灵动舞蹈以及与经典IP的梦幻联动(孙悟空、大熊猫)。这种高动态、高协同的集群控制技术是全球首次亮相,全景式呈现了人形机器人的应用场景。

核心可见:一天吃透一条产业链:具身智能(AI+机器人)
产业链核心逻辑:
以“感知-决策-执行”闭环为核心,通过多模态大模型(如银河通用GraspVLA模型)与硬件协同(激光雷达、灵巧手),推动机器人从实验室走向商业场景。技术突破点包括集群控制(同步误差<0.1秒)、环境适应性(360°无死角感知)及任务泛化能力(跨场景操作)。

关键数据:
具身智能指数今年以来涨跌幅2.78%,总市值8.64万亿元,2025年前三季度营业收入2.03万亿元,净利润1809.65亿元。
头部企业融资活跃:银河通用2025年12月完成3亿美元融资,估值超30亿美元;行业整体2025年融资额超735亿元,同比增长94%。
具身智能产业链核心代表标的:

下方扫码直接加入:
03 AI 应用(Agent)产业链
春晚表现:
2026年春晚成为AI大厂的“主战场”。
字节跳动豆包在小品中实现非台词式“参演”,火山引擎支撑多个节目深度定制。Seedance 2.0生成陆游吟诗、杨妃起舞、张骞策马,每一个特写镜头都能扛住大屏。

阿里千问APP独家冠名四大卫视春晚,并参与《万马奔腾》《花开富贵》等节目的AI创作。
腾讯元宝推出“上元宝,分10亿”活动。百度文心助手嵌入红包体系。
美团升级“问小团”AI管家,强化本地生活服务。直播画面下方还开设“豆包解读”栏目,实时阐释节目寓意。
核心可见:一天吃透一条产业链:AI Agent(智能体)产业链全解
产业链核心逻辑:
AI发展已进入下半场,重心正从“模型研发”加速转向“应用落地”。AI Agent是能自主完成任务的“执行者”,为大模型装上“手脚”。
2025年末至2026年初,行业进入分化阶段:豆包聚焦娱乐场景,千问借助阿里生态主打生活服务,Kimi瞄准生产力提升。当前AI Agent的核心价值集中在To B领域(因推理成本偏高、响应速度较慢),企业付费意愿更强。CPU将成为Agent发展的关键性能瓶颈,负责工具调用顺序、任务分解、结果聚合等系统级调度。
关键数据:
AI应用指数总市值7.23万亿元,2025年前三季度营业收入2.45万亿元,净利润1649.62亿元。
2024年应用软件产业总收入2103.1亿元,毛利率49%;IDC预测2026年约60%的中大型AI项目将采用多智能体协同作业。
核心参与标的:

04 AI 基建产业链
春晚表现:
AI云服务支撑超高清直播与互动峰值算力需求,火山引擎通过边缘计算节点实现低延迟响应;豆包APP互动引发算力洪流,倒逼数据中心扩容与能效优化(液冷技术渗透率提升)。

产业链核心逻辑:
算力需求从“训练”转向“推理”,驱动光模块(800G/1.6T)、液冷服务器、AI芯片等硬件升级。云厂商资本开支加码,2026年字节跳动Capex预计超1600亿元,阿里拟三年投入4800亿元。
关键数据:
2024年互联网服务与基础架构产业总收入2970.7亿元,毛利率27%;信息技术服务7613.0亿元,毛利率28%。
液冷服务器市场规模2024年达23.7亿美元,预计2024-2029年复合增长率46.8%;CPO技术进入商用元年,800G光模块规模化应用。
核心参与公司:

05 潮玩经济产业链
春晚表现:
2026年春晚最大的信号,是卡牌潮玩首次登上国家级舞台——卡游成为春晚40多年来首个独家卡牌合作伙伴,推出“骐骥驰骋典藏卡”,让生肖IP通过卡牌串联起三代人的共同记忆。
名创优品等潮玩品牌同步跟进,让春晚从“瞬时观看”延展为“长久收藏”。当爷爷奶奶的生肖邮票、爸妈的纪念币与年轻一代的卡牌摆在同张团圆桌上,代际记忆便真正串了起来。

详细可见:一天吃透【潮玩】产业链:“Z时代”撑起万亿新消费
产业链核心逻辑:
情绪经济的本质是消费逻辑从“以商品为中心”转向“以人为中心”。2026年,“情绪价值”首次作为政策关键词写入多地政府工作报告,标志着情绪消费从个人选择上升为城市战略。
Z世代成为消费主力——超九成年轻人认可情绪价值的重要性,愿意为“治愈”“解压”“悦己”买单。卡牌之所以进入春晚视野,正是因为它兼具娱乐性、社交性和轻收藏属性,完美契合“功能满足”到“情绪价值”的消费换挡。
关键行业发展数据:
中国情绪消费市场规模预计2029年突破4.5万亿元
本土卡牌市场规模超300亿元,过去五年年复合增长率超20%
泡泡玛特2025年上半年营收138.8亿元,海外收入占比突破40%
核心代表企业:

全腿长:从髂前上棘点(骨盆前侧突出的骨头)到内踝下点(脚内侧突出的骨头)的垂直距离,再乘以0.961。








下肢全长:全腿长加上内踝高(从内踝下点到地面的垂直距离)


来源:知乎

)
)
)
)
)
)
)
)
)
)

)
)
)
)