
今天分享的是:金融数据中心新型全栈可观测及智能分析研究报告
报告共计:73页
本报告由北京金融科技产业联盟编制,聚焦金融数据中心新型全栈可观测及智能分析体系建设,结合行业实践提出技术路径与发展方向,为金融行业智能运维建设提供参考。报告指出,金融数字化转型下系统架构向微服务、容器化演进,传统运维工具在监控、链路追踪和故障定位上存在不足,观测碎片化、分析单一化及云原生环境监控断层成为行业核心挑战,构建全栈可观测能力成为金融数据中心的迫切需求。
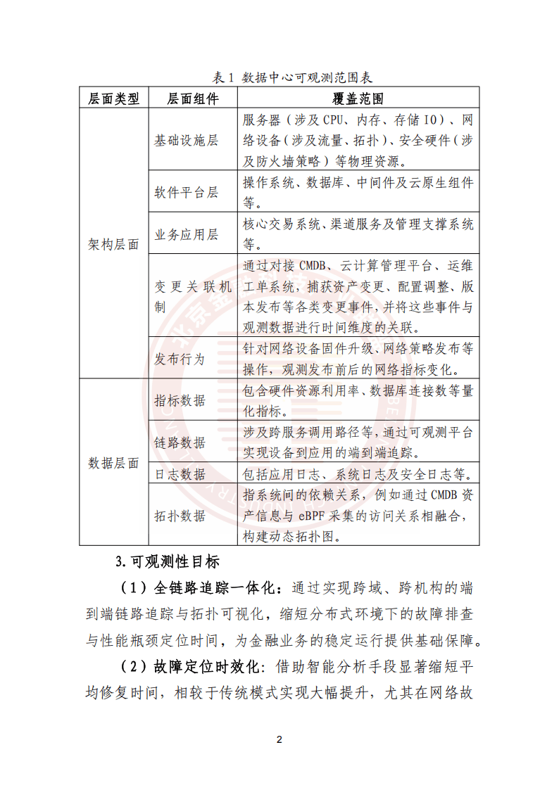
报告明确了金融数据中心可观测性的定义、范围与目标,提出以先进性、扩展性等为建设原则,搭建“数据采集-处理-存储-分析-服务”全流程能力框架。该框架端到端覆盖硬件、软件及业务信息,通过eBPF、ERSPAN等技术实现多维度数据采集,经清洗、标准化等处理后进行分层异构存储,依托时序分析、机器学习等算法开展智能分析,最终输出实时数据、安全防控等场景化服务,实现全栈数据的深度融合与价值挖掘。
同时,报告重点探讨了智能化监控告警、故障根因分析、业务与资源关联互视等六大核心应用场景,提出从瞬时、短期、长期可观测角度构建智能化分析体系,推动运维从被动响应向主动预测转型。此外,报告结合邮储银行、工商银行、网联清算、中国银联的实践案例,展现了全栈可观测体系在金融机构的落地应用,包括分布式部署、算力基础设施监控、跨机构协同、运维数字人建设等实践成果。
报告最后展望了行业发展趋势,指出未来金融数据中心可观测性将向广域一体化观测、用户体验运营转型,在大模型等AI技术驱动下,实现运维交互自然语言化、故障自治闭环化、风险防控预测化及价值输出业务化,深度融合大数据、云原生技术,消除数据孤岛,最终驱动金融业务高效、安全与创新发展。
以下为报告节选内容















)
)
)
)
)
)
)
)
)
)
)
)
)
)
)
)