
关注易丝帮,获取最新静电纺丝科研成果!
易丝帮开放实验室现已启用,为您提供全方位的实验支持与技术服务,欢迎预约体验。
景德镇陶瓷大学曾小军等人Adv. Mater.:氮掺杂锚定策略构建Fe单原子改性SiOC陶瓷纤维,实现高温电磁波吸收
随着5G/6G电子设备与高温雷达隐身应用对电磁波吸收材料提出“薄、轻、宽、强”的迫切需求,发展兼具高效低频吸收与优异高温稳定性的吸波材料成为当前研究的关键挑战。传统碳基、铁氧体及聚合物基吸波材料在高温下易发生结构分解或磁性能退化,难以满足航空航天、高超音速飞行器等极端环境应用。

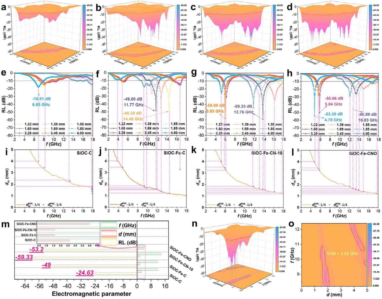
近日,景德镇陶瓷大学曾小军团队联合上海大学高彦峰、厦门大学余兆菊、广东省科学院新材料研究所张小锋、香港城市大学吕坚院士在顶级期刊《Advanced Materials》上发表了题为“Evolution of Fe Single Atom in SiOC Ceramic Fibers and Their HighTemperature and Ultrathin Electromagnetic Wave Absorption”的研究论文。研究生邓小妹为共同第一作者。研究通过静电纺丝结合高温热解工艺,创新性地采用氮掺杂锚定策略,成功将Fe纳米颗粒转变为原子级分散的Fe单原子,构建出具有丰富极化中心与优异热稳定性的SiOC-Fe-CN-10陶瓷纤维。该材料在1.60 mm的超薄厚度下获得的反射损耗(RL)为-59.33 dB,有效吸收带宽为4.03 GHz。重要的是,材料经过500 ℃空气氧化后,RL值仍保持在-53.2 dB,表现出良好的高温抗氧化性与电磁波吸收稳定性。

图1:SiOCFeCN10的制备流程与结构表征示意图。
SiOC-Fe-C与SiOC-Fe-CN-10复合纤维的制备流程及微观形貌。通过静电纺丝与高温热解工艺,成功制备出直径约250 nm的均匀纤维,氮掺杂后纤维表面纳米颗粒显著减少。

图2:不同氮掺杂比例样品的TEM、XRD及Fe纳米颗粒扩散-溶解机制示意图。
随着双氰胺比例提升,Fe纳米颗粒逐渐转化为单原子,SiOC-Fe-CN-10中无明显纳米颗粒。

图3:SiOC-Fe-CN-10的HAADF-STEM图像及Fe K-edge XANES/EXAFS图谱。
SiOC-Fe-CN-10的HAADF-STEM图像及Fe K-edge XANES/EXAFS图谱中清晰观察到Fe以单原子形式存在于SiOC陶瓷基体中,EXAFS拟合证实Fe与N形成Fe-Nₓ配位结构,小波变换进一步验证了Fe-N键的存在。

图4:样品的高分辨XPS图谱、FT-IR光谱、TGA曲线及磁滞回线。
XPS揭示SiOC-Fe-CN-10中Fe的存在形式。FT-IR证实Si-C-Si键的存在,TGA表明SiOC-Fe-CN-10具有良好的热稳定性,磁滞回线则显示其磁性特征。

图5:样品的3D/2D反射损耗(RL)图谱与厚度(d)-频率(f)匹配曲线以及原位高温测试结果。

图6:样品的电磁参数(ε′、ε″、μ′、μ″)及阻抗匹配Z、最佳RL值与频率依赖性以及电磁波吸收机理。
SiOC-Fe-CN-10在1.60 mm超薄厚度下RL为-59.33 dB,500 ℃高温氧化后仍保持-53.2 dB的强吸收能力。SiOC-Fe-CN-10具备丰富的极化损耗与磁损耗机制,有效吸收带宽(EAB)达4.03 GHz。
论文链接:https://advanced.onlinelibrary.wiley.com/doi/10.1002/adma.202521533
感谢阅读!如果您对静电纺丝技术感兴趣,或者有相关实验需求,欢迎随时联系易丝帮静电纺丝开放实验室。
我们的实验室不仅提供先进的设备和技术支持,还能帮助您解决从实验设计到产业化过程中遇到的各种难题。
)
)
)
)
)
)
)
)
)
)
)
)
)
)
)
)