

高质量数据集作为支撑人工智能、大数据分析及智能决策的核心资源,其建设与运营已成为推动数字经济发展的重要基础。数据资源虽总量庞大,但质量参差不齐,存在冗余、标注不规范、来源不可靠等问题,限制了数据价值的有效发挥。构建系统化、规范化、可持续的数据集建设与运营体系,成为提升技术应用精度与效能的关键路径。
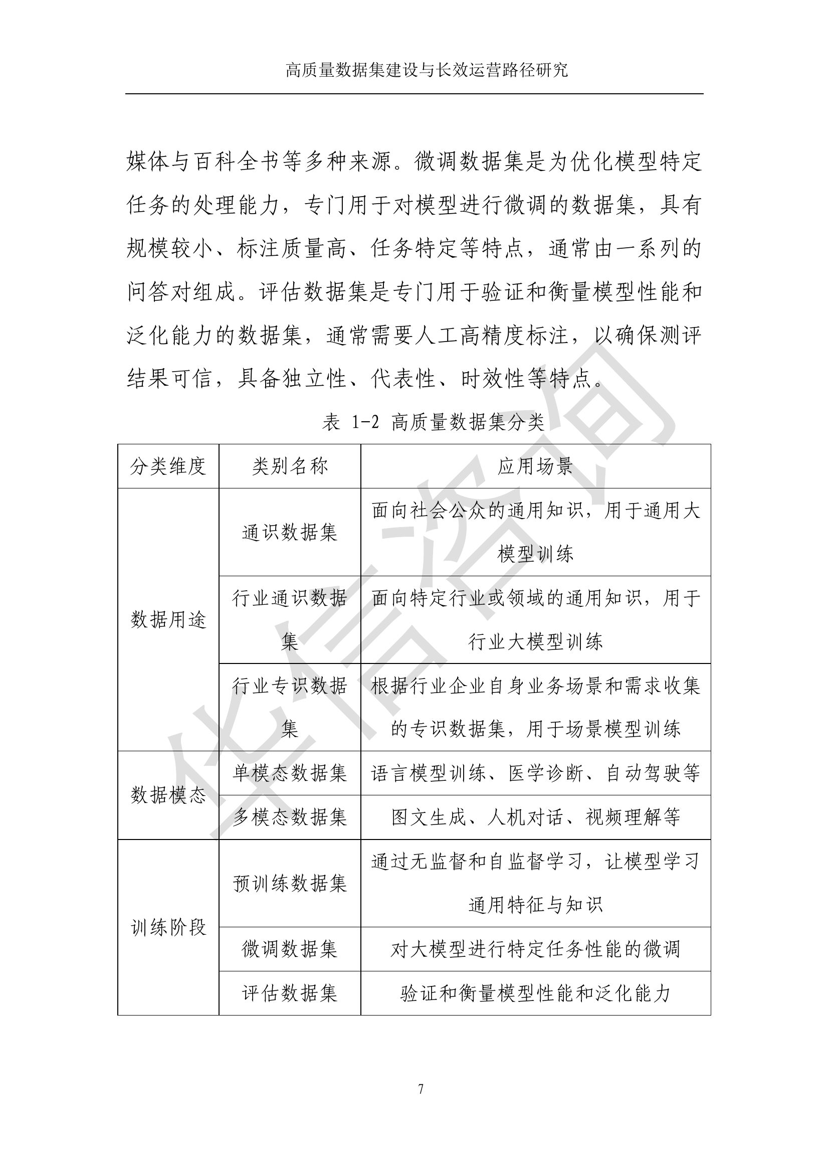
在政策层面,国家持续加强顶层设计,推动高质量数据集的标准化与制度化发展;地方也通过多种举措促进数据集的落地实施。从定义上看,高质量数据集强调数据的完整性、准确性、时效性与可用性,其分类依据涵盖领域、应用场景及数据形态等多个维度。
全球范围内,数据集的发展呈现出多元主体协同共建、开源生态驱动市场发展的趋势,技术生态体系逐步完善。国内数据集供给规模迅速扩大,类型不断丰富,尤其在AI应用场景下,数据需求激增,推动数据集规模快速扩张。技术突破加速了数据处理能力的提升,促进了技术生态的构建。
我国高质量数据集仍面临诸多挑战:数据供给不足、关键技术环节存在短板、数据来源单一、开源生态培育薄弱以及运营机制不健全等问题,制约了数据价值的充分释放。
在建设路径方面,需明确数据集建设的全流程,包括需求分析、规划制定、数据采集、治理、标注与验证等关键环节。应结合实际选择合适的建设模式,如自主建设、合作共建或第三方采购等。构建资源管理、价值转化与生态共建相结合的运营体系,是实现数据集长期有效利用的重要保障。
通过系统化的建设流程与科学的运营机制,推动数据集从静态资源向动态资产转变,有助于提升数据应用的深度与广度,为数字中国建设提供坚实支撑。















)
)
)

)
)
)
)
)
)
)
)
)
)
)