


当前,我国能源结构正处于向“双碳”目标迈进的深度转型期。国家发改委、国家能源局在《关于加快建设全国统一电力市场体系的指导意见》及《“十四五”现代能源体系规划》中明确提出,要加快构建适应高比例可再生能源的新型电力系统。进入“十五五”筹备期,国家战略进一步聚焦于分布式能源消纳、电力现货市场建设及需求侧响应的深度部署。
特别是《电力现货市场基本规则》的落地,标志着电力市场化改革进入深水区,明确要求电网具备更强的灵活性调节能力。本项目正是响应国家关于“发展分布式智能电网”与“培育虚拟电厂等新型调节主体”的号召,旨在通过技术创新解决能源转型中的结构性矛盾。
核心政策导向分析:

随着新型电力系统建设的深入,电网运行环境日益复杂,“源、网、荷”三端存在显著调控瓶颈,传统管理模式已难以为继。
源端:分布式光伏的“消纳之痛”试点区域内分布式光伏渗透率已超过35%,导致配电网午间功率倒送严重,部分区域弃光率峰值达18%。由于缺乏有效调控手段,调度机构无法实时掌握分布式站点状态,造成清洁能源浪费并冲击电网频率稳定。传统“自发自用、余电上网”模式缺乏主动干预能力,面对海量散裂资源显得力不从心。
荷端:负荷特性的“随机之困”电动汽车、数据中心及工业柔性负荷的爆发式增长,导致用电负荷随机性显著增强,峰谷差持续拉大。传统需求响应(DR)机制依赖人工干预,响应时间通常超过15分钟,互动意愿低,完全无法满足电力现货市场分钟级甚至秒级的调节需求。
网端:调度控制的“盲区之险”配电网末端感知不足,电压越限频发。调度指令下发至执行端存在严重的“感知盲区”与“控制时延”。现有的中心化调度模式在面对千万级节点时存在计算瓶颈,源网荷储各要素间缺乏协同机制,形成“信息孤岛”,亟需从“被动调度”向“主动参与、群体智能”模式转变。
痛点与目标对比:

本项目建设是应对新型电力系统挑战的必然选择:
- 合规与安全要求:随着电力现货市场与辅助服务市场的全面开放,电网必须具备对分布式资源精准控制的能力,以满足频率稳定与电压支撑的法定责任。
- 业务驱动:面对日益严峻的电力供需形势,建设虚拟电厂平台可有效替代高成本的抽水蓄能或火电调峰,降低系统整体运行成本。
- 技术演进趋势:传统集中式控制在面对海量分布式资源时存在计算瓶颈,采用多Agent系统(MAS)实现去中心化协同是行业公认的技术方向。
若不开展本项目建设,电网将面临分布式能源大规模脱网、配网运行失控及市场化交易偏差考核高昂等系统性风险。
二、总体架构:构建“广泛互联、智能互动”的协同体系2.1 总体建设目标本项目的核心建设目标是构建“广泛互联、智能互动、灵活柔性”的源网荷储多Agent协调控制体系。该目标的实现将驱动电力系统运行模式发生根本性变革:
- 调度模式转变:从传统的“被动响应、计划调度”向多元主体协同的“主动参与、实时互动”转变。
- 控制逻辑转变:从基于中心化预设规则的“单一控制”向基于分布式决策的“群体智能”转变。
在技术架构层面,本项目致力于打破能源管理系统的“烟囱式”结构,通过部署高密度边缘计算网关与中心侧智能调度平台,实现对分布式光伏、储能系统、电动汽车及工业可控负荷的数字化建模。利用多Agent(智能体)技术,赋予每一个资源节点自主决策与协同交互能力,使其能根据电网频率、电压波动及市场价格信号,自动优化运行策略。
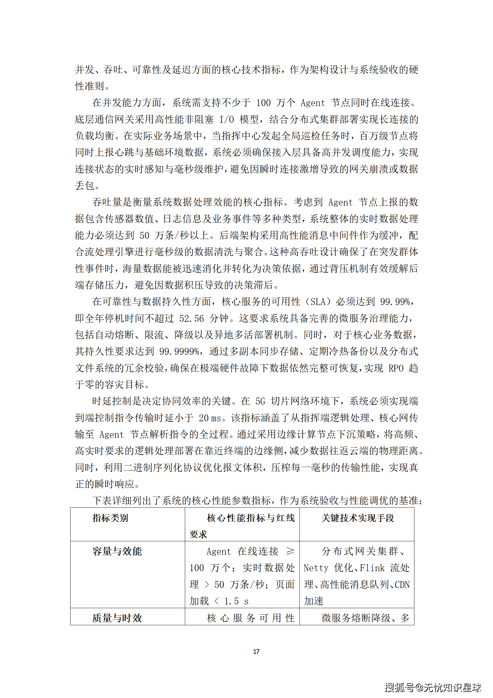
2.2 关键绩效指标 (KPI)为确保建设目标的精准达成,本项目设立了涵盖接入能力、响应性能、控制精度及综合效益四个维度的量化验收指标体系。
接入规模与覆盖广度- 聚合容量:累计聚合分布式资源容量不低于 500 MW。其中分布式光伏不少于 200 MW。储能系统不少于 100 MWh。
- 终端数量:部署及接入各类智能感知与控制终端数量超过 5万个(规划支持百万级),实现对末端资源的毫秒级状态监测。
- 一次调频:响应时间(从感知频率波动到发起控制指令)小于 2秒。
- AGC指令:从接收到资源侧执行反馈的总延时控制在 5秒以内。
- 端到端时延:在5G切片网络环境下,控制指令传输时延小于 20ms。
- 功率偏差:实际功率调节偏差率小于 3%。
- 协同收敛:在万级节点规模下,系统通过分布式协商达成全局最优出力方案的收敛时间小于 10秒。
- 消纳提升:预计降低试点区域弃光率 8% 以上。
- 收益增长:通过参与调峰、调频等辅助服务市场,提升聚合资源方的综合收益 15% 以上。
系统性能参数概览:

本章是技术方案的核心,聚焦于多Agent系统(MAS)在“源网荷储”一体化协同控制中的深度应用。针对新型电力系统下海量分布式资源带来的通信延迟、计算压力及鲁棒性挑战,构建了基于自律协同机制的分布式控制架构。
3.1 Agent建模与体系构建在构建复杂系统的高效协同控制体系中,智能体(Agent)作为具备感知、决策与执行能力的最小逻辑单元,其建模的科学性直接决定了系统整体的智能化上限。
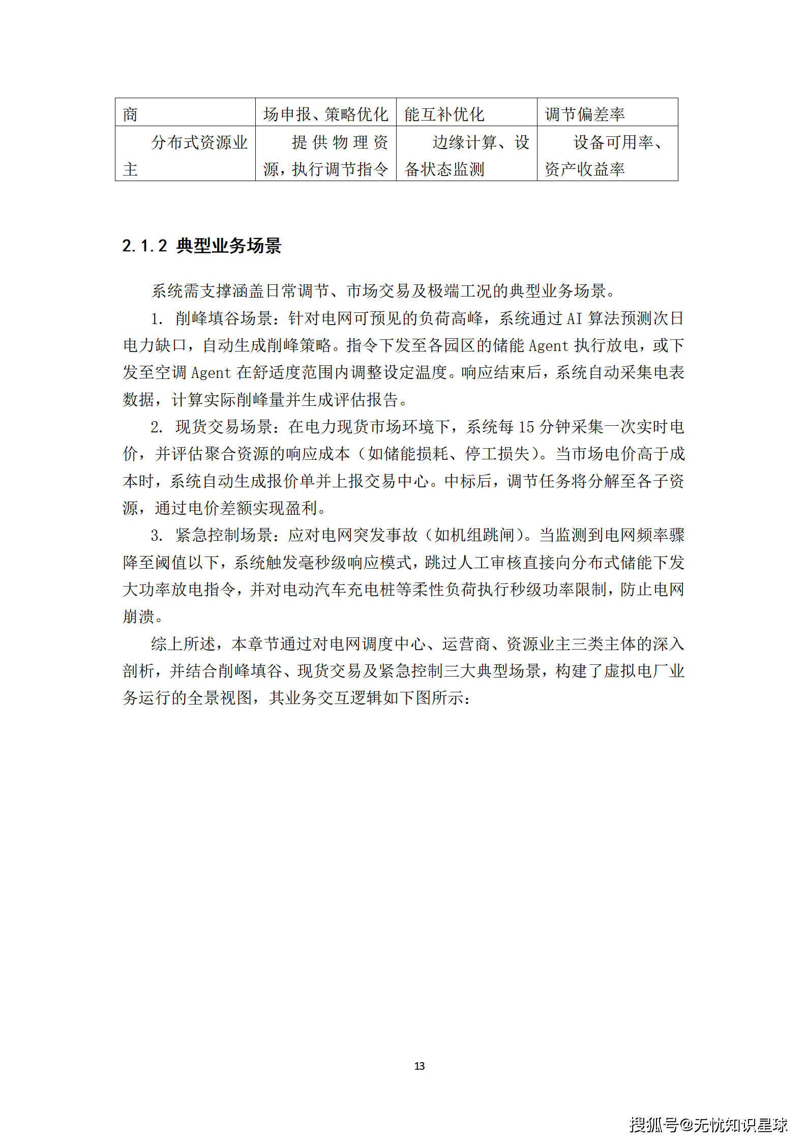
3.1.1 智能体职能类型划分根据在协同控制体系中的职能定位,系统将智能体定义为四种核心类型:
- **感知型智能体 **(Perception Agent):
- 职责:负责与物理环境或底层异构数据源对接,实现多源异构数据的实时采集、清洗与预处理。
- 部署:通常部署于边缘侧或数据网关层,作为系统感知外界变化的“神经末梢”。
- 特点:强调高并发处理能力与协议兼容性。
- **决策型智能体 **(Decision-making Agent):
- 职责:处于体系核心,基于知识库与实时上下文进行逻辑推理,生成最优执行策略。
- 能力:具备较强的逻辑推演能力,支持基于强化学习的参数自寻优。
- **执行型智能体 **(Actuator Agent):
- 职责:将抽象的决策指令转化为具体的业务动作(如逆变器调节、负荷切断)。
- 特点:侧重于任务执行的可靠性、事务处理的一致性与操作过程的可追溯性。
- **管理型智能体 **(Management Agent):
- 职责:对整个Agent集群进行生命周期管理、状态监控、负载均衡及冲突协调。
- 定位:“智能体之上的智能体”,确保多Agent系统在资源竞争时的稳定性。
为了实现智能体的高度自治,采用模块化解耦的内部结构设计,包含四大核心组件:
- **感知模块 **(Sensor):获取外部环境信息。
- **知识模块 **(Memory):存储短期上下文与长期业务知识(向量数据库)。
- **规划模块 **(Planner):负责任务拆解、推理路径规划。
- **通信模块 **(Comms):负责Agent间的信令交互(gRPC/Protobuf)。
运行逻辑遵循“感知 - 思考 - 行动”(Sense-Think-Act)闭环,并引入基于反馈的自进化机制,通过持续在线学习修正决策模型。
3.2 源网荷储协同策略基于多Agent协同架构,重点阐述针对分布式电源(源)、配电网络(网)、柔性负荷(荷)以及储能系统(储)的深度协同策略。
3.2.1 控制算法框架控制算法采用改进的分布式模型预测控制(DMPC)框架,将全局优化目标解耦为多个子系统的局部优化任务。
- 目标函数:综合考虑运行成本最小化、碳排放最低化以及电压波动率最小化。
- 通信机制:各Agent在保证自身运行约束的前提下,通过对等通信(P2P)交换状态信息与控制偏差,迭代求解实现全局最优均衡。
- 日前调度:基于LSTM预测次日出力与负荷曲线,结合电价信号形成初步能量分配计划,确定储能预充放电序列。
- 日内滚动:以15分钟为周期进行滚动优化,根据实时气象数据修正预测误差,动态调整出力基准。
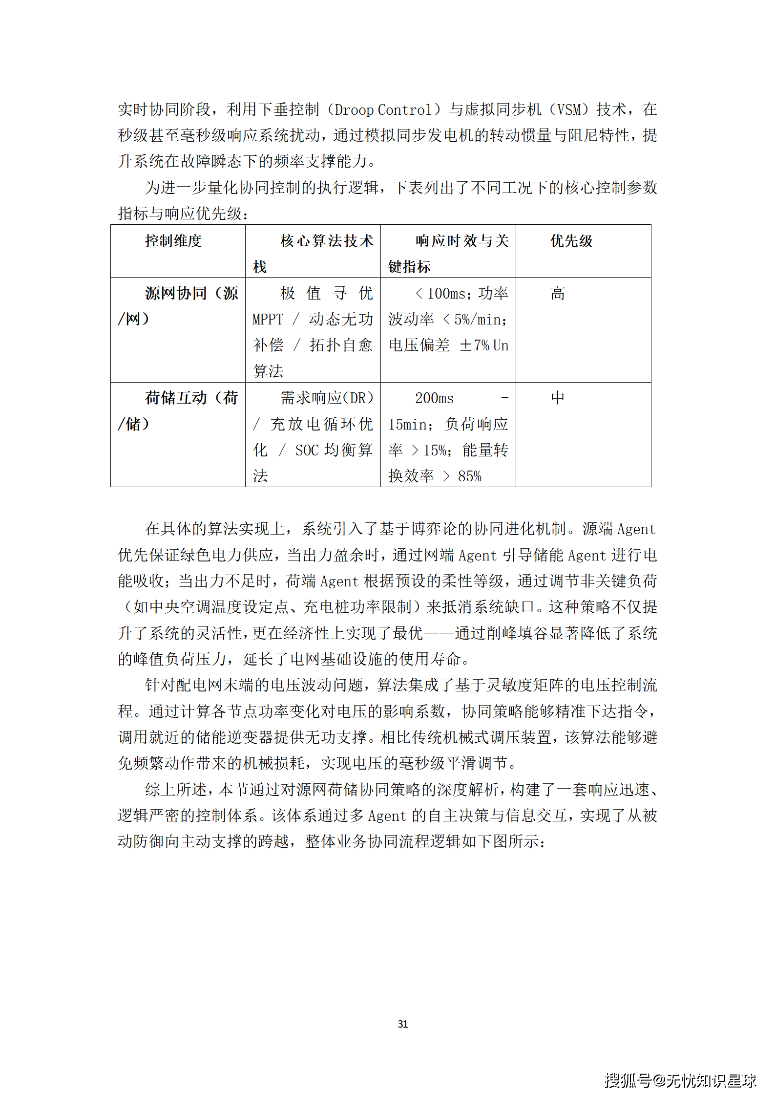
- 实时协同:利用下垂控制(Droop Control)与虚拟同步机(VSM)技术,在秒级甚至毫秒级响应系统扰动,模拟同步发电机的转动惯量与阻尼特性。
不同工况下的控制参数:

系统引入基于博弈论的协同进化机制。源端Agent优先保证绿色电力供应,当出力盈余时,引导储能Agent吸收;当出力不足时,荷端Agent根据柔性等级调节非关键负荷。这种策略不仅提升了系统灵活性,更通过削峰填谷显著降低了峰值负荷压力。
3.3 边缘智能与快速响应在多Agent协同控制体系中,边缘智能是实现系统实时性、鲁棒性与自主性的核心基石。
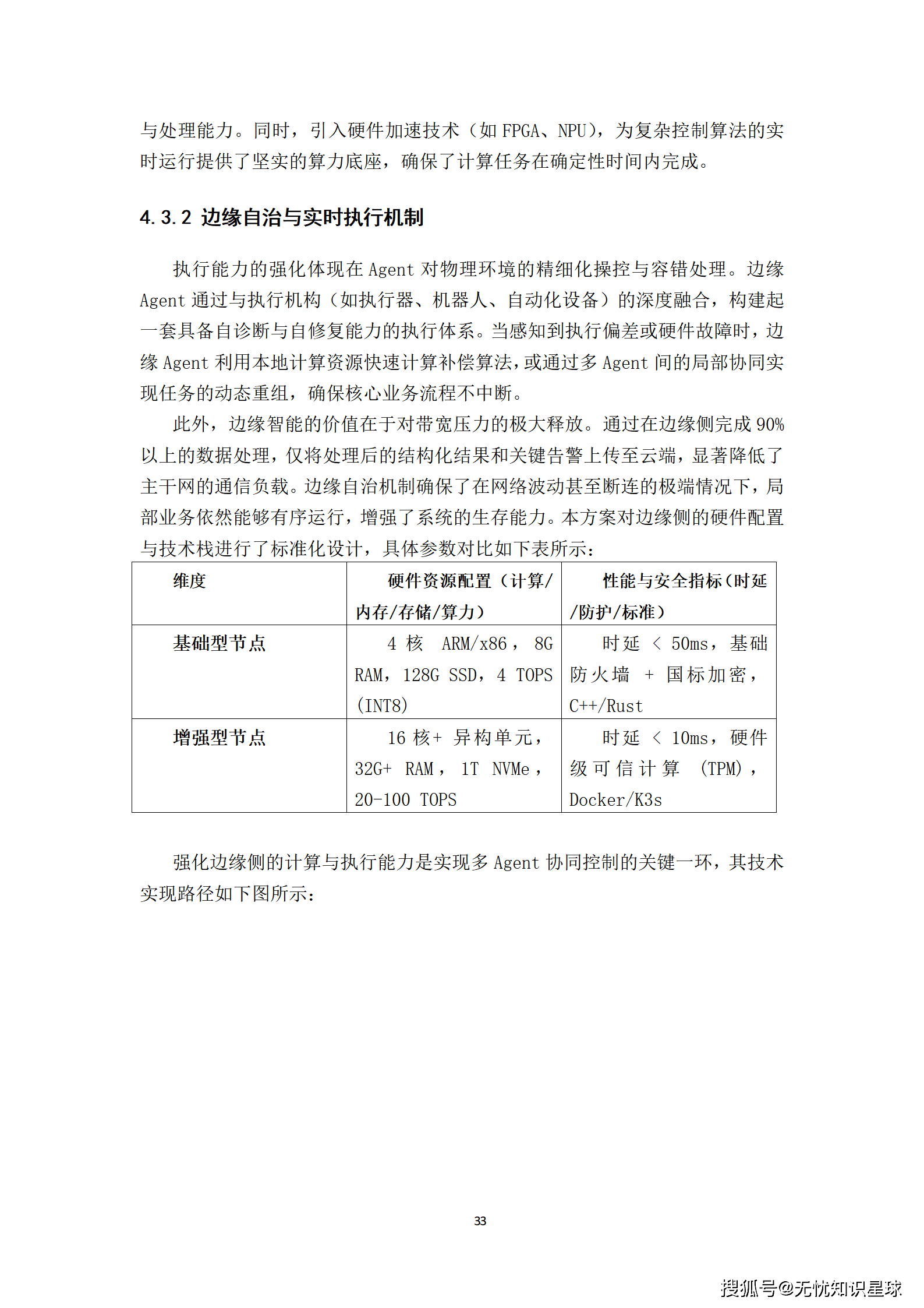
3.3.1 算力下沉与异构计算- 边缘自治:边缘侧Agent不再仅作为数据中转节点,而是演进为具备独立分析、初步决策能力的智能实体。
- 轻量化模型:部署轻量化的大模型推理引擎或专用AI算法插件,实现就地过滤、特征提取与异常识别。
- 响应提速:将响应时延从百毫秒级降低至10毫秒以内,极大提升对瞬态变化的捕捉能力。
- 孤岛运行:当与上级网络中断时,本地Agent立即切换为自治模式,通过高速工业网络与周边节点交换数据,自主执行源荷匹配算法。
- 自愈能力:在光伏出力骤减且外部电源断开时,系统联动储能放电并按优先级切除非关键负荷,确保核心生产线供电稳定。
- 带宽释放:在边缘侧完成90%以上的数据处理,仅将结构化结果上传云端,显著降低主干网负载。
边缘节点配置标准:

虚拟电厂(VPP)不仅是物理资源的聚合体,更是参与电力市场竞争的独立市场主体。本章深度解析平台如何通过数字化手段支撑复杂的商业模式落地。
4.1 资源聚合与管理资源聚合与管理模块是平台的核心底座,承担着将物理世界的电力设备转化为数字空间中可调度、可交易的标准化能源商品的重任。
4.1.1 资源接入与静态属性- 广泛兼容:支持不少于10种典型能源设备及系统的协议解析(IEC 61850, MQTT, OPC-UA, Modbus等)。
- 数字孪生:为每一项资源建立详尽的数字孪生档案,包括地理位置、额定容量、爬坡率、响应速率等“身份标签”。
- 层级管理:将资源划分为单体资源(Asset)、资源簇(Cluster)和逻辑虚拟电厂(VPP Unit)三个层级。
- 毫秒级感知:监测指标涵盖有功/无功功率、SOC/SOH、环境温湿度等,采集频率达秒级(1s-5s可调)。
- 潜力评估:结合历史数据与环境参数,为每类资源构建响应预测模型,动态计算不影响用户舒适度的下调空间。
- 地理/拓扑分群:依据所属变电站或馈线划分,缓解局部配电网拥塞。
- 响应特性分群:将秒级响应资源(储能)归入“调频池”,分钟/小时级资源(工业负荷)归入“调峰池”。
- 经济性分群:基于报价意愿划分为优先调用层与备用调用层。
平台构建基于大数据与AI算法的决策支持系统,支撑聚合商高效参与现货市场及辅助服务市场。
4.2.1 现货交易辅助- 电价预测:对区域电价走势、系统负荷波动及可再生能源出力进行多维度建模,预测准确率>90%。
- 自动报价:内置边际成本分析模型,实时计算聚合资源池的度电成本,结合博弈模型自动生成最优报价曲线。
- 闭环对接:支持与电力交易系统自动对接,实现报量下发与成交结果回传。
- 资源画像:建立分布式资源响应特性数据库,评估调节速率、范围及持续时间。
- AGC跟踪:利用多目标优化调度算法,实现对AGC信号的毫秒级跟踪,确保响应偏差最小化。
- 模拟仿真:引入“沙盘推演”环境,回放历史数据验证交易策略的盈利能力与风险敞口。
交易品种支撑能力:

构建公平、透明、高效的价值分配体系,是驱动资源聚合商与终端用户持续参与响应的核心动力。
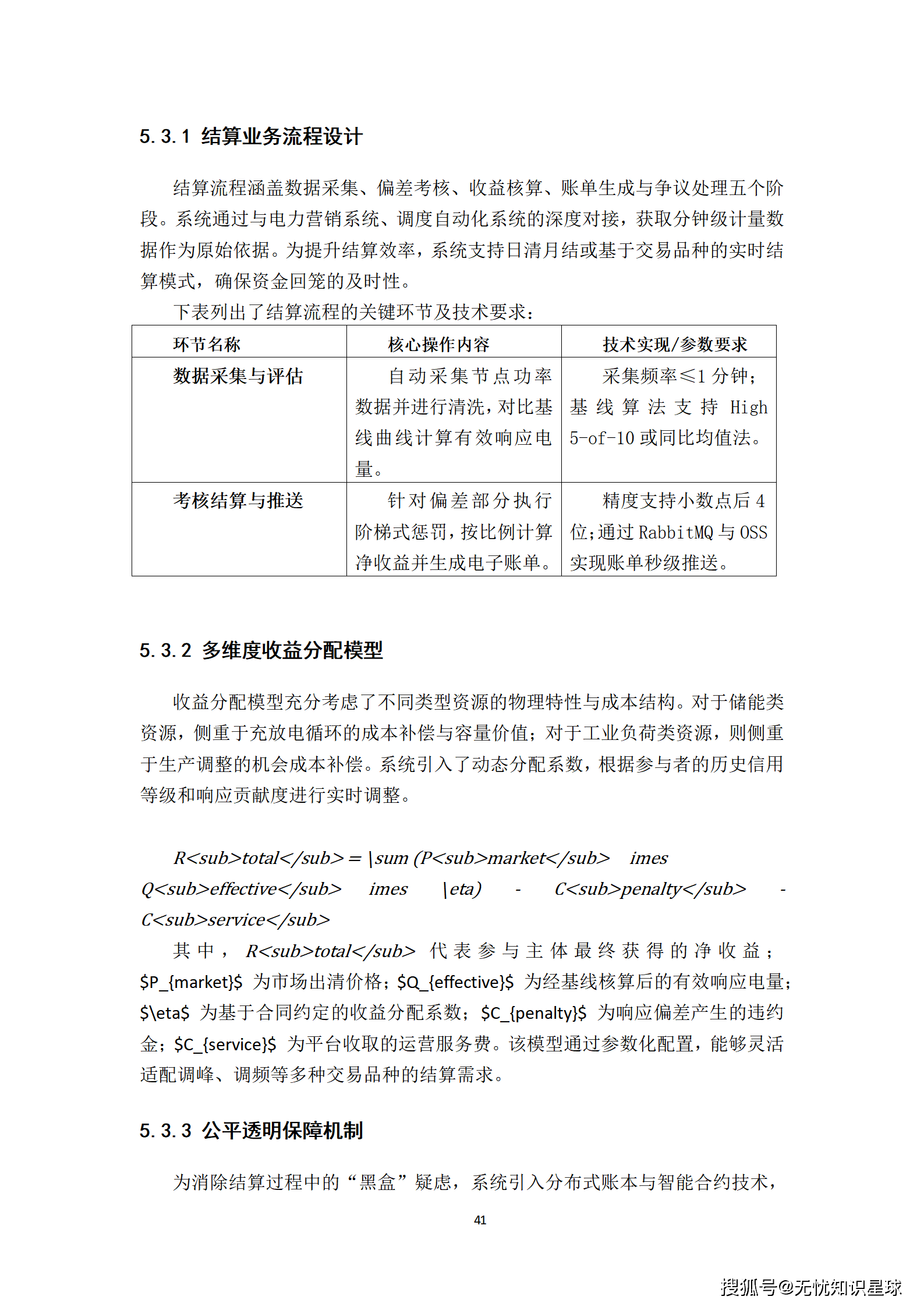
4.3.1 结算业务流程涵盖数据采集、偏差考核、收益核算、账单生成与争议处理五个阶段。
- 数据采集:自动采集节点功率数据,对比基线曲线计算有效响应电量(支持High 5-of-10等算法)。
- 偏差考核:针对偏差部分执行阶梯式惩罚,按比例计算净收益。
- 自动化推送:通过RabbitMQ与OSS实现账单秒级推送。
收益分配公式:
Rtotal=∑(Pmarket×Qeffective×η)−Cpenalty−CserviceRtotal=∑(Pmarket×Qeffective×η)−Cpenalty−Cservice
其中,RtotalRtotal为净收益,PmarketPmarket为市场出清价格,QeffectiveQeffective为有效响应电量,ηη为分配系数,CpenaltyCpenalty为违约金,CserviceCservice为服务费。
4.3.3 公平透明保障机制- 区块链存证:引入分布式账本与智能合约技术,确保结算逻辑不可篡改。
- 过程透明:所有交易指令、执行曲线、基线算法及出清价格均在平台公示,实现全流程可追溯。
- 多方对账:支持监管部门、电网公司及第三方审计机构共同校验,建立基于数据证据链的申诉渠道。
数据架构与治理体系是本项目实现数字化转型的基石。
- 标准先行:严格遵循GB/T 38664.1、GB/T 18391等国家规范,定义核心数据元不少于1500个,消除“数据孤岛”。
- 全生命周期治理:建立“事前预防、事中监控、事后治理”的全链路闭环机制,确保数据质量合格率(DQR)长期维持在99.9%以上。
- 数据服务化:构建统一的数据服务门户,提供API接口、数据订阅等多种服务模式,实现“数据可用不可见”。
系统安全防护设计严格遵循等保2.0三级标准,并深度结合电力监控系统安全防护“十六字方针”。
5.2.1 网络安全架构- 五位一体:构建“预警、防御、检测、响应、恢复”纵深防御体系。
- 零信任架构:对所有访问请求实施持续验证与最小权限授权。
- 关键组件:部署下一代防火墙(NGFW)、WAF、IDS及日志审计系统,实现L2-L7层深度过滤。
- 应用防护:严格执行安全开发生命周期(SDL),采用多因素认证(MFA)与API安全网关。
- 数据加密:传输环节启用TLS 1.3,存储环节采用AES-256透明加密。
- 动态脱敏:在开发测试及第三方对接时实现敏感信息的实时遮蔽。
- 容灾备份:建立“两地三中心”备份架构,确保RTO<4小时,RPO<30分钟。
项目建设周期预计为12个月,划分为三个核心阶段:
- 基础建设期(第1-3个月):完成需求深度调研与确认,输出SRS。完成技术架构详细设计与软硬件环境部署(等保三级加固)。
- 系统部署与集成期(第4-9个月):采用敏捷开发模式,分批次交付核心功能模块。完成系统集成、接口开发及全方位测试(功能、性能、安全)。组织用户接受度测试(UAT)。
- 试运行与验收期(第10-12个月):开展全员培训与推广。系统上线试运行3个月,建立7×24小时应急保障。完成竣工验收与文档移交。
- MAS算法收敛性:采用“课程学习+CTDE”方案,内置规则引擎作为安全兜底,防止算法失效。
- 边缘设备兼容性:采用容器化屏蔽策略,构建统一硬件抽象层(HAL),支持模型跨平台转换。
- 5G通信不稳定:引入5G双卡双待或5G+WiFi 6E双链路冗余,部署卡尔曼滤波状态预测器,实现短时盲操。
- 规则变动与补贴退坡:构建“长协锁定基准+现货博取溢价+辅助服务贡献增量”的组合模型。
- 多元化盈利:探索绿证交易、碳交易及合同能源管理(EMC),对冲补贴退坡影响。
- 价格波动:依托AI电价预测引擎,利用深度学习实现对现货价格的精准拟合。
- 项目延期:采用里程碑式管理与挣值分析(EVM),实时监控进度偏差。
- 需求蔓延:严格执行变更控制委员会(CCB)审批流程,利用需求跟踪矩阵(RTM)溯源。
- 人员流失:实施AB角制度与持续文档化策略,确保知识资产不流失。
项目总投资估算约为2992.5万元,其中:
- 建设性投资(2700万元):涵盖硬件基础设施(服务器、存储、网络设备)、软件系统定制开发、商业软件授权及系统集成部署。
- 保障性费用(292.5万元):包含项目监理、管理咨询、用户培训、知识转移及不可预见风险储备金。
投资结构体现了“重应用、强基础、保安全”的建设思路,确保资金高效利用。
7.2 效益分析经济效益- 人力成本节约:自动化流转预计减少30%重复性人工劳动,年潜在人力价值释放可达数千万元。
- 运营成本降低:库存周转率提高20%以上,每年节约财务费用及仓储管理成本约500万元。
- 辅助服务收益:通过精准调度,提升辅助服务收益20%以上。
- 绿色低碳:预计降低区域弃电率5%-8%,显著提升新能源消纳能力。
- 无纸化办公:每年减少纸张消耗约50万张,助力碳达峰碳中和。
- 行业示范:打造省级虚拟电厂标杆,为“十五五”期间电力系统数字化转型提供可复制经验。
某电力公司“十五五”源网荷储多Agent协调控制与虚拟电厂平台建设项目,不仅是一次技术的革新,更是一场能源管理模式的深刻变革。通过引入多Agent系统、边缘计算、区块链及人工智能等前沿技术,项目成功构建了“源网荷储”深度互动的智慧能源新生态。
该项目将实现海量散裂资源的智能感知与毫秒级响应,显著提升智能电网的消纳能力与运行效率。通过市场化手段优化资源配置,助力公司实现绿色低碳转型与经济效益双赢。随着项目的落地实施,必将为构建以新能源为主体的新型电力系统提供坚实支撑,成为推动电力行业高质量发展的关键引擎。
在未来,随着技术的不断迭代与市场机制的完善,该平台将进一步拓展应用场景,深化数据价值挖掘,引领能源互联网发展的新潮流,为实现国家“双碳”目标贡献重要的电力力量。

















































































)
)
)
)
)
)
)
)
)
)
)
)
)
)
)
)